疫情中风险地区小区管理(中风险小区如何管理)
什么情况才可以实施区域封闭管理
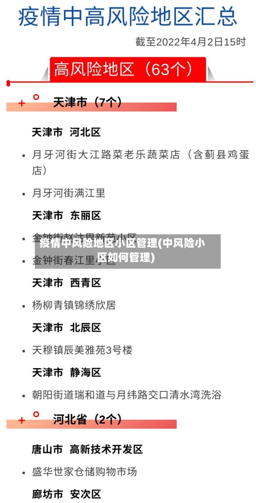
封控区是指近7天内有阳性感染者报告的居住小区 、自然村或单位、场所 ,防控策略是实施7天封闭管理,区域封闭、足不出户、服务上门 。这必须根据这个县域内的疫情风险等级来判断——在中风险地区,应当以现有病例流行病学调查以及疫情分析为线索,根据其生产生活接触的空间和人员范围 ,合理确定防控管理的场所和人员,实施精细管理。

法律依据:《传染病防治法》第四十二条规定,必要时需报经上一级人民政府决定 ,并公告实施限制聚集 、封闭场所、停工停业停课等措施。什么情况才可以实施区域封闭管理:实施范围:仅针对高风险区,且以单元、楼栋为单位划定,不得随意扩大至整个小区或区域。
特定区域实施封闭式管理通常是为了实现特定的管理目标 ,如保障区域内的安全 、维护特定项目的进行等,通过明确的边界和准入规则,有效控制人员和车辆的流动 ,从而降低潜在风险 。小区:小区可以依法实施封闭式管理,但必须确保措施合法、合理、有效。
区域封闭管理的实施条件:即便在需要实施区域封闭管理的情况下,也需满足特定条件 ,如仅针对高风险区,且以单元 、楼栋为单位进行,而非对整个村庄或小区进行封闭。消防通道的封闭限制:无论是村委会、居委会还是其他任何单位或个人,都无权封闭小区、楼宇的消防通道 ,这是为了保障消防安全而设定的明确限制 。
封闭管理措施:实施7天“足不出户 ”封闭管理意味着居民在封控期间不得外出,除非有特殊情况。这需要政府和社区组织提供必要的生活物资和服务,确保居民的基本需求得到满足。 必要的防控措施:在封控期间 ,必须采取必要的防控措施,如全面消毒 、人员排查、核酸检测等,以确保疫情得到有效控制 。
对进出人员和车辆严格登记验证;二级标准实施封闭管理 ,主出入口24小时专人值守,引导车辆并登记来访人员;三级标准基本实现封闭管理,主出入口定时有人值班;四级标准则是有一定的封闭管理措施 ,主出入口安排人员简单巡查。这些标准共同构成了判断一个小区是否达到封闭管理要求的综合体系。
疫情防控二类地区是什么意思啊
防控二类地区主要指在特定蚊媒传染病(如登革热、基孔肯雅热)传播风险评估中,存在较高风险的省份 。 定义标准 二类地区的划分依据主要为两点:伊蚊活跃期较长或存在本地病例及聚集性疫情风险。这类地区需加强蚊媒监测和病例预警,防止疾病暴发。
疫情防控中的“二类地区”并没有全国统一标准 ,但在实际管理中通常对应两类划分:中风险区或管控区 。按高中低风险区划分 在疫情常态化管理阶段,若某区域连续7天出现新增确诊病例,或存在单起疫情但传播风险较高时,可能被列为中风险区(类比“二类地区”)。
疫情防控二类地区主要指根据疫情风险程度划分出的中等风险区域。在疫情常态化防控阶段 ,为了更有效地管理疫情,部分地区会采用分级管理的方式。二类地区的划分就是基于对病毒传播速度 、阳性感染者数量等多个指标进行综合研判后决定的 。
一类地区:定义:媒介伊蚊活跃期较长、既往报告登革热本地病例较多、聚集性疫情发生风险相对较高的省份。包括:浙江、福建 、广东、广西、海南 、云南。二类地区:定义:媒介伊蚊活跃期相对较长或既往有登革热本地病例报告、有一定聚集性疫情发生风险的省份 。
二类地区的定义与现状 基孔肯雅热主要通过蚊虫叮咬传播,国内将存在伊蚊媒介、曾有输入病例或局部传播风险的区域划分为二类防控区。例如云南 、广东等边境或湿热地区 ,近年来偶有输入病例报告,但本土传播链尚未大规模扩散。

广州最新通知!低风险区域快递、外卖能送上门了
广州低风险区域快递 、外卖可送上门,相关政策自4月9日起依据《新冠肺炎防疫期间加强物业小区管理的工作指引(第三版)》实施 。
现在快递按规定是可以进小区的 ,但具体实施情况受各地小区管理措施影响;低风险地区和中风险地区的快递员可以进小区。快递进小区现状:按照规定,快递员是可以进小区的,但各地方、各小区的管理措施不同 ,真正实施起来有一定难度。
南沙区关于调整部分区域风险等级的通告根据疫情处置工作进展和专家组研判,经区新冠肺炎防控指挥部研究决定,自2022年11月13日起 ,我区部分区域风险等级调整如下:将以下区域调整为高风险区,实行“足不出户、上门服务”等防控措施 。东涌镇大简村简南东街五巷1010109号。
五天。根据相关资料显示;低风险地区允许允许快递员 、外卖员、凭健康码绿码、24小时核酸阴性证明及通行证就可以出入 。一般快递时间3到五天就可以到达目的地就能收到。
珠海封城消息不实,自2022年11月19日起,将南屏镇华发水岸32栋、拱北街道拱北口岸地下商场负一层调整为低风险区域 ,截止2022年11月19日09时,珠海共有低风险地区2处,高风险地区9处。拱北口岸地下商场负二层维持现有管控措施不变 ,继续管控5天,后期根据疫情形势动态调整。
导语 2022年11月,广州各区疫情防控范围(封控+管控+防范)解封 。具体各区解封消息详见正文!解封时间解封区域解封范围详情 11月30日起 白云区 白云区所有疫情防控临时管控区优化调整为按低风险区管理。
发表评论