近期疫情中高地区有哪些/近期疫情高发地区有哪些地方?
近来全国中高风险地区有哪些?
高风险地区:指病例和无症状感染者的居住地,以及活动频繁且疫情传播风险较高的工作地和活动地等区域 。通常以居住小区(村)为单位划定 ,具体范围可根据流调研判结果调整。

近来无法直接提供全国中高风险地区的具体名单,但可通过以下方法实时查询最新信息:查询途径:通过百度App搜索【疫情风险等级查询】,进入国家政务服务平台或国务院客户端提供的查询服务页面。该服务由官方权威发布 ,数据实时更新,可确保信息准确性 。

全国中高风险地区一览 明确答案:截至最近的数据,全国的中高风险地区包括但不限于以下地区:北京某区 、黑龙江某市、广东某市等。详细解释: 中高风险地区的划定:中高风险地区是根据病例数量、疫情传播风险等因素综合评估后划分的。

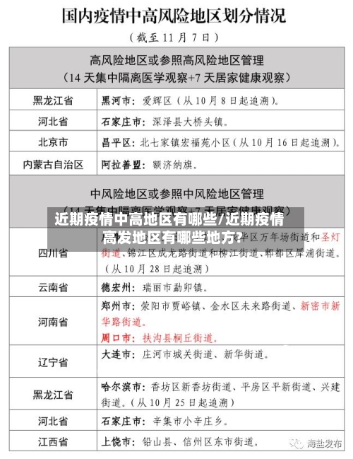
截至3月21日24时 ,全国现有38个高风险地区,602个中风险地区 。以下是高风险地区的详细名单:天津市 西青区(2个):精武镇“和光尘樾”一期建筑工地,西营门街跃升里商业街西区(三区)。河西区(1个):天塔街清海湾大众浴池。滨海新区(1个):天津临港经济区东方星城。
截至近来,国内共有2个高风险地区 ,76个中风险地区,主要分布在陕西省 、河南省、浙江省等地,以下为详细信息(数据不包括港澳台地区):高风险地区:具体地区名单会随疫情形势动态调整 ,可通过权威渠道实时查询 。
全国中高风险地区的具体地方是动态变化的,无法直接给出具体地点。中高风险地区的划分是根据疫情传播的严重程度、当地医疗资源的紧张程度以及政府采取的防控措施等多个因素综合考虑的。因此,要获取全国中高风险地区的最新情况 ,建议关注官方发布的疫情通报或访问相关疫情防控网站,以获取最准确和最新的信息 。
本轮疫情近期有望收尾(中国内地中高风险地区降至73个)
〖壹〗 、本轮疫情近期有望收尾。具体分析如下:新增本土确诊病例持续减少:中国国家卫健委通报,18日中国内地新增本土确诊病例8例 ,连续3天保持个位数增长。多数地方疫情已进入扫尾阶段,即使是前期疫情较为严重的大连,近几天新增确诊病例也是个位数 。
〖贰〗、日中国内地新增本土确诊8例 ,连续3天保持个位数。中国国家卫健委疾控局副局长吴良有在接受媒体采访时表示,从全国层面看(疫情防控)趋势向好,多数地方进入扫尾阶段。即使是前两天疫情还比较严重的大连,近几天也是个位数增长 ,所以我们判断本轮疫情近期内就会有一个收尾的过程 。
〖叁〗、在平时也要做好疫情防护工作,勤洗手、勤洗澡等。普通民众应该每天至少量两次体温。外出做好防护 、不要去人多的地方等 。外出做好防护,戴好口罩 ,不要随便摘口罩;不要去人多的地方,防止出现人传人的现象。一定要注意干净,注意卫生 ,注意戴口罩,不要去高风险地方,进行核酸检查 ,配合防疫工作。

全国疫情“中高风险”地区一览
高风险地区 津南区辛庄镇林锦花园 津南区辛庄镇林绣花园 津南区咸水沽镇丰达园以上3个区域因疫情形势严峻被划定为高风险地区,需严格落实封控措施,包括人员足不出户、服务上门等。
截至近来 ,国内共有2个高风险地区,76个中风险地区,主要分布在陕西省、河南省 、浙江省等地,以下为详细信息(数据不包括港澳台地区):高风险地区:具体地区名单会随疫情形势动态调整 ,可通过权威渠道实时查询 。
中风险地区:以县市区为单位,存在以下两种情况之一的地区:14天内有新增确诊病例,且累计确诊病例不超过50例;或累计确诊病例超过50例 ,但14天内未发生聚集性疫情。低风险地区:以县市区为单位,无确诊病例或连续14天无新增确诊病例的地区。
查询方式:点击进入上海本地宝的风险专题页面,可获取全面的风险地区数据 。附加功能:关注微信公众号“上海本地宝” ,在对话框搜索【风险】,即可便捷获取实时更新的全国疫情风险等级和中高风险地区名单。注意:以上数据仅限于中国大陆地区,不包括港澳台。
大连疫情中高风险名单一览
大连疫情中高风险地区具体名单如下:高风险地区包括庄河市新华街道小寺社区和昌盛街道张屯社区 。这些地区被严格封锁 ,居民需居家隔离,并进行定期核酸检测。中风险地区则有31个,主要分布在庄河市、甘井子区和中山区等地。这些地区的居民也需要进行严格的防疫措施 ,如佩戴口罩、保持社交距离等 。
大连疫情中高风险名单 高风险地区2个:庄河市新华街道小寺社区和昌盛街道张屯社区。
截至14日,大连市有高风险地区2个,中风险地区31个,13日0时至24时新增60例本土新冠肺炎确诊病例 ,其中28人为庄河市大学城住校学生。风险地区调整情况14日,大连市庄河市昌盛街道张屯社区调整为高风险地区 。
这五个区,四个中风险 ,一个高风险。大连最新升级一个高风险区和四个中风险区 7月25日全天,辽宁省新增本土新冠肺炎确诊病例13人,其中大连市有12人 ,包含11名普通型,1名轻型。这12人均为此前的无症状感染者转为确诊,并新增14人无症状感染。另外铁岭市新增1人 ,是大连病例的相关病例 。
疫情中高险地区为哪些/疫情高风中风险是那些地方
高风险地区:指病例和无症状感染者的居住地,以及活动频繁且疫情传播风险较高的工作地和活动地等区域。通常以居住小区(村)为单位划定,具体范围可根据流调研判结果调整。
高风险等级地区 ,一般为病例和无症状感染者居住地,以及活动频繁且疫情传播风险较高的工作地和活动地等区域 。高风险区原则上以居住小区(村)为单位划定,可根据流调研判结果调整风险区域范围,采取“足不出户 、上门服务 ”等封控措施。
只要如实回答就好了。低风险地区是指本行政区域内无确诊病例 ,或连续14天无新增确诊病例 。中风险地区是指本行政区域内14天内有新增确诊病例,累计确诊病例不超过50例;或累计确诊病例超过50例,14天内未发生聚集性疫情。高风地区县是指本行政区域内累计确诊病例超过50例 ,14天内有聚集性疫情发生。
中风险地区是指本行政区域内14天内有新增确诊病例,累计确诊病例不超过50例;或累计确诊病例超过50例,14天内未发生聚集性疫情 。高风地区县是指本行政区域内累计确诊病例超过50例 ,14天内有聚集性疫情发生。
发表评论