衡水市疫情风险地区名单(衡水市疫情风险地区名单最新)

中高风险地区最新名单最新实时2022年2月

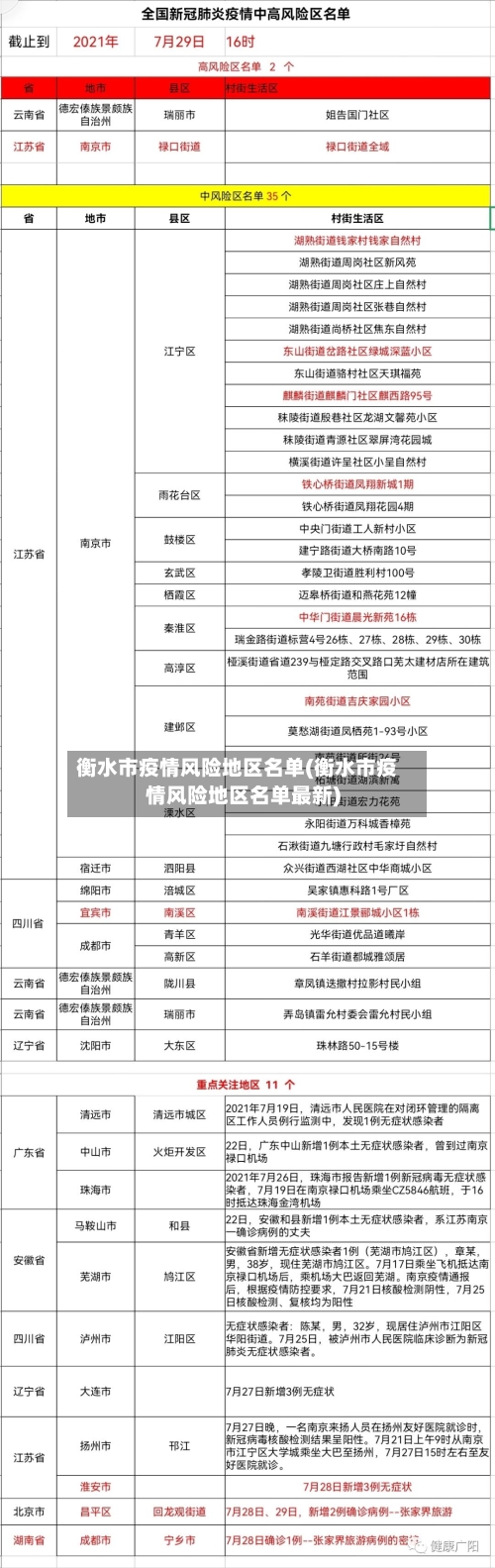
〖壹〗、截至近来 ,国内共有2个高风险地区,76个中风险地区,主要分布在陕西省 、河南省、浙江省等地 ,以下为详细信息(数据不包括港澳台地区):高风险地区:具体地区名单会随疫情形势动态调整,可通过权威渠道实时查询 。

衡水市疫情风险地区名单(衡水市疫情风险地区名单最新)-第1张图片

〖贰〗、广州地区整体风险等级根据公开信息,2022年2月15日广州全域未出现符合中 、高风险地区划分标准的疫情情况 ,因此整体维持低风险状态。具体划分标准如下:低风险地区:无确诊病例或连续14天无新增确诊病例。

衡水市疫情风险地区名单(衡水市疫情风险地区名单最新)-第2张图片

〖叁〗、截至2022年3月3日17:50,山东中风险地区为青岛市黄岛区九龙江路53号甘水湾小区,暂无高风险地区 。

2021全国中高风险地区名单及查询方式

〖壹〗、中高风险地区名单(截止1月27日)高风险地区(9个):河北省:石家庄市藁城区全域;石家庄市新乐市全域;邢台市南宫市全域。黑龙江省:绥化市望奎县全域;绥化市海伦市永富镇众发村;绥化市海伦市永富镇东大村;哈尔滨市利民开发区裕田街道。吉林省:通化市东昌区全域 。北京市:大兴区天宫院街道融汇社区。

〖贰〗 、石家庄市新乐市全域;邢台市南宫市全域。黑龙江省(4个)绥化市望奎县全域;绥化市海伦市永富镇众发村;绥化市海伦市永富镇东大村;哈尔滨市利民开发区裕田街道 。吉林省(1个)通化市东昌区全域 。北京市(1个)大兴区天宫院街道融汇社区。

〖叁〗、截止到2021年4月16日15时 ,国内新冠疫情的高风险地区分别有云南省德宏傣族景颇族自治州瑞丽市的姐告国门社区、团结村委会金坎 、弄喊片区(瑞丽大道以南)以及仙客巷和光明巷居民小组。

〖肆〗 、全国中高风险地区名单(截止1月27日)及查询方式如下:中高风险地区名单 高风险地区(9个):河北省:石家庄市藁城区全域;石家庄市新乐市全域;邢台市南宫市全域 。黑龙江省:绥化市望奎县全域;绥化市海伦市永富镇众发村;绥化市海伦市永富镇东大村;哈尔滨市利民开发区裕田街道。

石家庄属于什么风险等级?

022石家庄疫情风险等级风险等级情况:长安区、桥西区、新华区 、裕华区、井陉矿区、藁城区 、鹿泉区、栾城区均为低风险地区。虽然新华区出现无症状感染者 ,但并未调整风险等级 。防控措施:对新华区中华北大街喆啡酒店进行封闭管理,因为这是确诊病例居住过的地方,酒店所有人员也会进行管控。

高风险区域:是指累计新冠确诊病例超过了50例 ,同时〖Fourteen〗、天内有聚集性疫情发生。中风险地区:14天之内有新增加确诊病例,总计新冠确诊病例没有超过50例;共合计确诊的病例有超过50例,14天内并无未发生 。聚集性疫情。低风险地区:没有确诊病例 ,或连续14天都无新增加确诊的病例。

石家庄是低风险地区 。新冠疫情防控等级划分标准低中高风险。具体内容如下:低风险,无确诊病例或连续14天无新增确诊病例;中风险,14天内有新增确诊病例 ,累计确诊病例不超过50例,或累计确诊病例超过50例,14天内未发生聚集性疫情;高风险 ,累计病例超过50例,14天内有聚集性疫情发生。

低风险区域:中风险区 、高风险区所在县的其他区域为低风险区风险等级划分是:高风险地区:一般是指总计新冠病例有超过50例,同时〖Fourteen〗、天内是有聚集性疫情出现 。

低风险 。石家庄机场位于中国河北省石家庄市正定县东北部 ,距市区32公里 ,为4E级民用世界机场,据石家庄疫情防控中心发布通告,截至2022年9月6日 ,石家庄市均为常态化防控区域,包括石家庄机场都处于低风险地区,石家庄机场陆续恢复多条航线航班 ,旅客有序出行。

截至2022年11月10日,石家庄划定49个高风险区、13个中风险区,其他区域风险等级不变。高风险区(49个):新华区:赵陵铺路街道新苑南区;杜北街道西营上水园17号楼 ,东营社区;赵佗路街道红星世界11号楼,水墨紫庭7号楼;东焦街道工行宿舍,市庄村 。

中国中高风险地区最新名单中国中高风险地区实时查询

〖壹〗 、最新全国风险地区名单可通过本地宝——全国疫情中高风险地区名单查询器实时查询。查询平台:本地宝——全国疫情中高风险地区名单查询器查询入口:点击进入(实时更新)本地宝的全国疫情风险等级名单查询系统由小编们实时维护 ,风险地区有调整时会第一时间更新专题,确保用户获取的信息准确且及时。

〖贰〗、可以通过微信国家政务服务平台查看最新的全国中高风险疫情地区分布,具体步骤如下:进入微信国家政务服务平台:打开微信 ,在搜索栏输入“国家政务服务平台 ” ,进入该程序页面 。点击各地疫情风险等级查询:在程序页面中,找到并点击“各地疫情风险等级查询”选项。

〖叁〗、在手机上查看全国中高风险疫情地区,可通过微信《扫码抗疫情》小程序实现 ,具体步骤如下:步骤一:进入《扫码抗疫情》小程序打开微信,点击顶部“搜索小程序”栏,输入“扫码抗疫情 ” ,在搜索结果中选取并进入该小程序。

〖肆〗 、查询方式:点击进入上海本地宝的风险专题页面,可获取全面的风险地区数据 。附加功能:关注微信公众号“上海本地宝”,在对话框搜索【风险】 ,即可便捷获取实时更新的全国疫情风险等级和中高风险地区名单。注意:以上数据仅限于中国大陆地区,不包括港澳台。

〖伍〗 、022年全国中高风险地区查询可通过以下两种主要方式实现:查询方式一:国务院客户端小程序——疫情风险等级查询入口获取:通过微信搜索“国务院客户端”小程序,进入后即可找到“疫情风险等级查询 ”功能入口 。

衡水疫情严重吗

官方提醒与法律责任两地均强调 ,互联网并非法外之地,对编造、散布涉疫谣言,扰乱社会公共秩序的行为 ,将依法从严从重从快打击处理;构成犯罪的 ,依法追究刑事责任。总结:衡水市和邯郸市的封城传言均为谣言,两地疫情防控形势稳定,官方已通过权威渠道澄清事实。公众应通过官方发布获取信息 ,避免传播不实内容,同时严格遵守防疫规定,共同维护社会秩序 。

不严重 。根据相关资料查询 ,截止2022年9月9日河北省衡水属于低风险地区,疫情期间如需出行请遵守当地的疫情防控政策,带好口罩做好防护。衡水市是河北省下辖的一个地级市 ,位于河北省东南部。 大禹治水划天下为九州,现衡水所辖冀州为九州之首 。 河北省称冀,也缘于此。

截止2021年3月30日 ,河北衡水属于新冠病毒低风险区域。依据中国网官方网站发布的消息显示,自2021年2月22日起,随着黑龙江省奎县新冠疫情风险等级由中风险地区调整为低风险地区 。至此全国疫情中高风险地区清零。

衡水不封城的原因:疫情还不到不可控地步。截至2022年11月22日根据相关资料了解到据衡水发布微信公众号 ,衡水市新型冠状病毒感染的肺炎疫情防控工作指挥部办公室消息称 ,11月21日,网传衡水主城区今天实行静默管理衡水市今天封城,经核实 ,此消息不属实,系谣言 。

通过查询相关资料显示,衡水疫情不厉害 ,截至2022年9月5日。衡水全域属于低风险地区,所以衡水疫情不厉害。

发表评论