济南公布的疫情重点地区/济南市疫情严重吗
济南那个地方有疫情
〖壹〗、山东济南最新疫情新增确诊病例的活动轨迹如下:七里河小区2号楼 、4号楼(济南市历城区东风街道) 。榆山路33号茂昌银座新天地东区商业一楼A通道步行街区(杨国福麻辣烫、2042平阳青年·学生潮流聚集地、金芭蕾化妆品店)(济南市平阴县)。翠屏街35号百龙大酒店(济南市平阴县榆山街道)。

〖贰〗 、通过查询疫情防控中心公告显示 ,截止到2022年9月23日 。济南有疫情的地区是高新区、历城区、历下区、市中区和槐荫区。并且在这些地区中发现高新区8例 、历城区4例、历下区1例、市中区1例和槐荫区1例。济南,一座有着4000多年历史的老城,承载着悠久的历史故事与动人的美景。

〖叁〗 、济南历下区、历城区、济南高新区有疫情 。2022年4月28日0时至24时 ,全市报告新增本土确诊病例6例 、本土无症状感染者25例,近来均在山东省公共卫生临床中心接受治疗和医学观察,病情稳定。全市本土确诊病例出院1例、本土无症状感染者解除医学观察17例。疫情防控措施 疫情防控车辆人员牌证急事急办 。
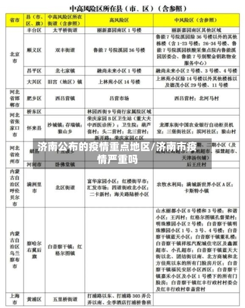
〖肆〗、槐荫区。通过查询济南市疫情防控显示,截止至2022年11月12日 ,经核实,将槐荫区兴福街道恒大御峰小区11号楼,美里湖街道邹庄新村小区3号楼 ,美里湖街道郑家店村,腊山街道后周王庄西工业园区划为高风险区。

济南疫情在哪个区
济南防疫政策如下:自宁波 、石家庄、哈尔滨、呼伦贝尔 、通辽、齐齐哈尔、上海(浦东新区、青浦区) 、杭州、苏州、徐州 、德宏等发生本土疫情地区入(返)济人员,请携带48小时内核酸检测阴性证明 ,抵达目的地后再进行1次核酸检测 。
对7天内有高风险区旅居史的人员,采取7天集中隔离医学观察;对7天内有中风险区旅居史的人员,采取7天居家隔离医学观察 ,如不具备居家隔离医学观察条件,采取集中隔离医学观察。对近7天内来自疫情发生地所在县(市、区)的流入人员,参照中风险区旅居史人员的防控要求采取相应措施。
个“不得 ” 高风险区一般以单元、楼栋为单位划定 ,不得随意扩大 没有发生疫情的地区严格按照第九版防控方案确定的范围对风险岗位 、重点人员开展核酸检测,不得扩大核酸检测范围 。一般不按行政区域开展全员核酸检测。
进入济南防疫规定 省内无疫情城市来济 省内无疫情蔽档族城市来济南需要提前3天报备,携带48小时核酸,蠢丛抵达后做1次核酸检测。疫情实时变动 ,具体以目的地社区居委会的安排为准,建议大家来济返济前,询问市民热线再次确认疫情防宏弊控政策(电话0531-12345) 。
国内其他地区疫情关联性说明 陕西、沈阳、江苏 、安徽、济南、成都 、内蒙古、首都、太原、河南 、重庆、南昌等地的病例: 输入性病例:与欧美、中东或新加坡航线无关。 本土新增:未明确关联世界航班 ,无需因世界航班调整担忧。
2022年济南疫情最新消息:属于什么风险地区?今天封城了吗?
022年济南全域为低风险地区,未封城,但部分区域实施封控管理 ,出入有所限制。具体如下:2022年济南疫情最新消息据济南市新冠肺炎疫情防控新闻发布会12日通报,济南市槐荫区报告的1名核酸检测阳性人员病毒毒株基因测序为奥密克戎BA.2,与济南市建筑工地疫情首发病例同源 ,相关流调溯源工作正在进行 。
通过查询相关资料显示,济南今天凌晨12点没有封城。济南疫情最新消息显示:封城了是谣言,不信谣 ,不造谣,具体以官方公布时间为准。2022年10月8日0时至17时,济南市新增2例本土无症状感染者,均系省外返济人员 ,1例在集中隔离点检出,1例在重点人群筛查中检出 。
截止2022年4月21日最新数据显示,济南地区近来没有中 、高风险区域 ,都是低风险地区。根据国务院联防联控机制有关规定,经综合评估研判,济南市委统筹疫情防控和经济运行工作领导小组(指挥部)决定 ,自2022年4月6日0时起,在济南市商河县划定封控区、管控区、防范区。
济南没有封城,官方没有发布关于封城的消息 ,希望大家不要信谣传谣 。据疫情最新消息,时间截止2022年11月22日,济南新增本土确诊病例20例 ,新增本土无症状病例304例,高风险地区214个。山东济南近来疫情形势非常严重,短时间内很难解封,具体解封时间建议大家以官方消息为准。
济南有高风险区 。通过查询相关公开信息显示 ,截止2022年12月10日13时,济南共有低风险地区14处,高风险地区3757处。疫情期间注意:不要上下或者内外反戴口罩 ,更不要戴口罩时露出口鼻,勤洗手洗手时尽量用流动的水,并使用肥皂或洗手液。
济南疫情最新消息今天封城了是谣言 ,不信谣,不造谣,具体以官方公布时间为准 。据济南疫情最新消息数据显示 ,2022年10月9日0时至12时,济南市报告新增本土确诊病例(轻型)2例 、本土无症状感染者1例。从疫情通报的情况看,济南近来依然是疫情防控的重中之重 ,不能有丝毫的松懈大意。
济南疫情有多少高风险地区
济南疫情高风险地区有6个。根据相关疫情防控显示2022年12月10日0时至24时,山东省报告新增本土确诊病例13例(含省外返鲁人员1例),其中济南5例,系高风险区检出3例和集中隔离点检出2例 。青岛4例(含省外返鲁人员1例) ,均系居家隔离医学观察检出。淄博1例,系主动就诊检出。东营1例,系集中隔离点检出 。临沂1例 ,系重点人员筛查检出。滨州1例,系居家隔离医学观察检出。
截止2022年12月7日,济南现有422处高风险地区 。根据国务院联防联控机制有关规定 ,经综合研判,市委统筹疫情防控和经济运行工作领导小组(指挥部)决定,将328处高风险区调整为低风险区 ,新增442处高风险区。
济南疫情场所共有高风险地区1542处。截止2022年11月27日22时,济南共有高风险地区1542处,低风险地区12处 ,高风险区连续7天无新增感染者降为中风险区,中风险区连续3天无新增感染者降为低风险区 。其他地区对近7天内有高风险区旅居史人员,采取7天集中隔离医学观察措施。
发表评论