浙江湖州疫情风险地区(浙江湖州最新疫情政策)
浙江省湖州市是否中高风险地区
〖壹〗 、不算。浙江湖州不属于高风险地区 。经百度查询该地区没有阳性以及密接者 ,属于常规化管理,没有进行风控管理。湖州,浙江省辖地级市 ,是长江三角洲中心区城市、上海大都市圈和杭州都市圈重要城市、环杭州湾大湾区核心城市 、G60科创走廊中心城市,地处浙江北部,浙苏皖三省交汇处。

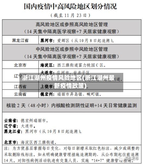
〖贰〗、浙江省中高风险地区人员严格限制跨省出行 ,中高风险地区所在设区市的其他县(市、区)人员非必要不出行,确需出行须持48小时内核酸检测阴性证明 。具体政策如下:中高风险地区及所在县(市 、区)人员:严格限制出行,不得跨省流动。

〖叁〗、浙江省湖州市不是高风险地区。通过查询相关公开信息显示 ,截止2022年12月14日,湖州市疫情防控中心通报,湖州全境为常态化防控区域,不是高风险 。防疫措施是持有绿色健康码即可正常流动。
〖肆〗、浙江省不是中高风险地区。疫情得到有效控制:根据国家和地方卫生健康部门的监测和评估 ,浙江省通过加强疫情防控措施,如入境人员管理 、社区防控、医疗救治以及疫苗接种等,已经有效地控制了疫情的传播 。风险等级评估:近来 ,浙江省的疫情风险已经降至低风险地区,意味着在浙江省内,疫情传播的风险相对较低。

浙江省湖州市是高风险地区吗?
〖壹〗、浙江省湖州市不是高风险地区。通过查询相关公开信息显示 ,截止2022年12月14日,湖州市疫情防控中心通报,湖州全境为常态化防控区域 ,不是高风险。防疫措施是持有绿色健康码即可正常流动 。
〖贰〗、不是。湖州市疫情防控中心通报,截止2022年12月2日,湖州全境为常态化防控区域 ,不是高风险。湖州,浙江省辖地级市,是长江三角洲中心区27城之一 。
〖叁〗 、截止到2022年12月4日,是。根据浙江省防疫站官方网站资料显示 ,浙江省湖州市是中高风险地区。浙江省地处中国东南沿海长江三角洲南翼,东临东海,南接福建 ,西与江西、安徽相连,北与上海、江苏接壤 。
〖肆〗 、湖州不属于高风险地区。现在整个浙江,都是低风险地区。
〖伍〗、浙江湖州是疫情区 。浙江省湖州市新冠肺炎疫情属于低风险地区 ,只有新冠肺炎疫情中、高风险地区的人员返回的人员才需要隔离,因此,从浙江省湖州市返回云南省马关县的人员 ,应该不需要进行隔离,保险起见,应该返回云南省马关县后自己主动居家隔离一段时间并进行核酸检测。
浙江湖州是疫情区吗?
浙江湖州是疫情区。浙江省湖州市新冠肺炎疫情属于低风险地区 ,只有新冠肺炎疫情中 、高风险地区的人员返回的人员才需要隔离,因此,从浙江省湖州市返回云南省马关县的人员,应该不需要进行隔离 ,保险起见,应该返回云南省马关县后自己主动居家隔离一段时间并进行核酸检测 。
浙江省湖州市不是高风险地区。通过查询相关公开信息显示,截止2022年12月14日 ,湖州市疫情防控中心通报,湖州全境为常态化防控区域,不是高风险。防疫措施是持有绿色健康码即可正常流动。
湖州疫情分别在吴兴区 ,南浔区,德清县,长兴县 ,安吉县 。通过查询相关资料信息,截止到12月2日0-24时,湖州市共报告新增本土阳性感染者15例。从发现途径看 ,卡口拦截4例、集中隔离点检出7例、单位筛查1例 、社区筛查3例。从区县分布看,吴兴区4例,南浔区4例,德清县1例 ,长兴县4例,安吉县2例 。
浙江省除镇海区蛟川街道中风险区域外的其他所有地区。包括但不限于杭州市、温州市、绍兴市 、嘉兴市、湖州市等,均维持低风险状态。政策依据与说明 调整依据:根据国务院联防联控机制有关规定及浙江省疫情防控工作要求 ,结合当地疫情形势和流行病学调查结果,宁波市镇海区蛟川街道部分区域被划定为中风险地区 。
发表评论