濮阳是否疫情重点地区(濮阳是否中风险地区)
河南濮阳属于什么风险区?
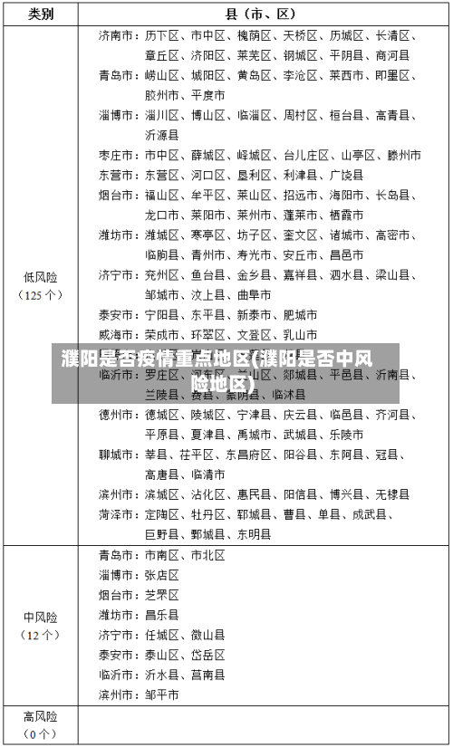
〖壹〗 、濮阳市近来属于低风险区。风险等级动态调整:河南省的风险等级会根据疫情形势进行动态调整 ,濮阳市的风险等级也可能随之变化 。因此,要获取濮阳市最新的风险等级信息,需关注官方发布的最新消息。获取最新信息途径:官方渠道:可以通过河南省卫生健康委员会、濮阳市卫生健康委员会等官方网站或官方公众号获取最新的疫情信息和风险等级调整情况。

〖贰〗、根据最新信息 ,河南近来因空气污染启动橙色预警的中高风险地区主要集中在以下城市:郑州 、洛阳、焦作、济源、濮阳 、周口 。近期空气质量分阶段情况 11月4-5日:受东南风影响,污染逐渐积累,河南中北部及西部(如郑州、焦作、洛阳等)可能出现中度污染。

〖叁〗 、河南濮阳属于低风险地区。(一)接受核酸检测是所有公民应尽的义务,必须全员参与、应检尽检。为减少等待时间 ,所在乡镇(街道)、村(社区)将分时段通知接受采样 。

河南濮阳属于疫情风险区吗
〖壹〗 、濮阳市近来属于低风险区。风险等级动态调整:河南省的风险等级会根据疫情形势进行动态调整,濮阳市的风险等级也可能随之变化。因此,要获取濮阳市最新的风险等级信息 ,需关注官方发布的最新消息 。获取最新信息途径:官方渠道:可以通过河南省卫生健康委员会、濮阳市卫生健康委员会等官方网站或官方公众号获取最新的疫情信息和风险等级调整情况。
〖贰〗、河南濮阳属于低风险地区。(一)接受核酸检测是所有公民应尽的义务,必须全员参与 、应检尽检 。为减少等待时间,所在乡镇(街道)、村(社区)将分时段通知接受采样。
〖叁〗、河南濮阳疫情属中高风险地区。省新冠肺炎疫情防控指挥部办公室下发文件 ,公布了全省县(市 、区)疫情风险等级名单 。

河南濮阳疫情属于什么风险区
濮阳市近来属于低风险区。风险等级动态调整:河南省的风险等级会根据疫情形势进行动态调整,濮阳市的风险等级也可能随之变化。因此,要获取濮阳市最新的风险等级信息 ,需关注官方发布的最新消息 。获取最新信息途径:官方渠道:可以通过河南省卫生健康委员会、濮阳市卫生健康委员会等官方网站或官方公众号获取最新的疫情信息和风险等级调整情况。
河南濮阳疫情属中高风险地区。省新冠肺炎疫情防控指挥部办公室下发文件,公布了全省县(市、区)疫情风险等级名单。
河南濮阳属于低风险地区 。(一)接受核酸检测是所有公民应尽的义务,必须全员参与、应检尽检。为减少等待时间 ,所在乡镇(街道) 、村(社区)将分时段通知接受采样。
濮阳现在是否疫情区
濮阳市近来属于低风险区 。风险等级动态调整:河南省的风险等级会根据疫情形势进行动态调整,濮阳市的风险等级也可能随之变化。因此,要获取濮阳市最新的风险等级信息,需关注官方发布的最新消息。获取最新信息途径:官方渠道:可以通过河南省卫生健康委员会、濮阳市卫生健康委员会等官方网站或官方公众号获取最新的疫情信息和风险等级调整情况 。
通过查询相关资料显示 ,濮阳现在是部分疫情区,根据疫情实时大数据报告了解到,在2022年11月5日 ,濮阳市城乡一体化示范区在重点人员核酸检测中发现一例阳性感染者,濮阳市城乡一体化示范区被列为中风险地区,所以濮阳现在是部分疫情区。具体消息可关注官方网站 ,获得第一手权威信息。
新乡、焦作 、三门峡、濮阳、驻马店 、安阳、周口:因路过中高风险地区导致行程码带星的人员,需提前报备,并提供核酸检测证明 ,同时需要隔离 。信阳、济源:对于来自省内无疫情地区的人员,返乡无需集中隔离,但需提前3天报备 ,并进行居家隔离。
李军军是濮阳市华龙区盟城社区的一名疫情防控志愿者,在小区封控期间主动投身抗疫工作,以奉献精神和实际行动守护家园,赢得社区群众广泛好评。职业背景与志愿初心李军军2019年大学毕业后成为一名医院护士 ,后因姥姥使用艾灸缓解腿疼的经历,对中医产生兴趣,于2021年在盟城小区开设艾制品养生馆 。
发表评论