【黑龙江地区疫情信息最新,黑龙江省疫情区】
黑龙江新增1例确诊病例,12省区市224名感染者概况一图读懂
黑龙江新增1例新冠肺炎确诊病例(轻型),山东日照报告一家四口感染 ,12省区市累计224名感染者情况可通过相关图表详细了解。

据新华社10月23日消息,卫生部通报,截至10月23日,我国内地累计报告33064例甲型H1N1流感确诊病例 ,已治愈26588例 。卫生部通报,我国已报告甲型H1N1流感重症病例累计44例,已治愈14例。西藏 、青海各报告1例死亡病例。


黑龙江那个地方有疫情呀?
〖壹〗、022年4月24日0-24时 ,黑龙江省新增本土确诊病例26例,新增本土无症状感染者12例,当日治愈出院本土确诊病例2例 ,解除医学观察本土无症状感染者3例。截至4月24日24时,全省现有本土确诊病例379例,本土无症状感染者260例 。
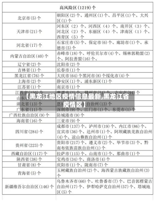
〖贰〗、黑河、双鸭山 、伊春。通过查询黑龙江省疫情防控最新通知显示:截止2022年12月14日 ,黑龙江省高风险地区59个,其中黑河刚风险地区26个,双鸭山高风险地区5个 ,伊春高风险地区24个。
〖叁〗、黑龙江哈尔滨市、绥化市 、黑河市、大庆市有疫情 。
广东提醒有南平鞍山本溪等6地旅居史来返粤人员立即报备
广东提醒有南平、鞍山 、本溪等6地旅居史的来(返)粤人员需立即向所在社区报备,并配合当地疫情防控措施。
广东疾控具体提醒内容报备要求请10月19日以来有河南郑州新密市旅居史的来(返)粤人员特别是去过新密银基冰雪世界及冰雪世界酒店的人员尽快向社区报备。请10月22日以来有辽宁省大连市旅居史的来(返)粤人员尽快向社区报备 。配合措施:配合当地做好核酸检测等疫情防控措施。
月14日以来有广东中山旅居史来返茂人员需立即向所在社区报备,并配合当地疫情防控措施。具体说明如下:报备要求:根据相关疫情防控信息,2022年2月14日以来有广东中山旅居史 ,以及与通报病例活动轨迹有交集、重合的来(返)粤人员,都应立即向所在社区报备 。
需报备的情况:根据广东疾控提醒,2022年1月7日以来有云南省西双版纳傣族自治州旅居史的人员 ,以及与通报病例活动轨迹有交集、重合的来(返)粤人员,应立即向所在社区报备,并配合当地疫情防控措施。这是因为当时西双版纳州勐腊县出现了本土无症状感染者 ,为防止疫情扩散,对相关人员采取报备等防控举措。
有天津滨海新区等16地旅居史的来返粤人员需立即向所在社区报备,并配合当地疫情防控措施 。具体说明如下:需报备的16个地区及时间范围天津市滨海新区:2022年2月17日以来有旅居史的人员。3月11日0 - 24时 ,天津市新增35例确诊病例 、无症状感染者6例,其中滨海新区报告2例确诊病例。
黑龙江什么地方有疫情
〖壹〗、021年12月9日0-24时,黑龙江省新增本土确诊病例2例 ,均在哈尔滨市南岗区,其中1例为集中隔离观察期间发现,1例为外省推送密切接触者发现。
〖贰〗、黑龙江疫情源头和境外输入有关 。以下是关于黑龙江疫情源头的具体解释:境外输入:根据官方最新通报,黑龙江最近发生的此轮本土疫情源头和境外输入有关 ,和内蒙古发生的本土疫情源头没有任何关系,这是一起新的境外输入病毒引起的疫情。
〖叁〗 、黑龙江哈尔滨市、绥化市、黑河市、大庆市有疫情。
〖肆〗 、黑龙江疫情源头和境外输入有关 。以下是关于黑龙江疫情源头的详细解源头分析:根据官方最新通报结果显示,黑龙江最近发生的此轮本土疫情源头和境外输入有关 ,和内蒙古发生的本土疫情源头没有任何关系,是一起新的境外输入病毒引起的疫情。
黑龙江:8日新增本土确诊病例4例
〖壹〗、021年12月8日0 - 24时,黑龙江省新增本土确诊病例4例 ,具体情况如下:病例分布区域:哈尔滨市道里区2例、香坊区1例 、南岗区1例。发现方式:其中集中隔离观察期间发现3例、全员核酸筛查发现1例 。截至2021年12月8日24时,全省现有本土确诊病例40例,现有本土无症状感染者1例。
〖贰〗、根据我的了解 ,近来病例发布在哈尔滨市道里区2例 、香坊区1例、南岗区1例。其次,根据可靠的报告,近来黑龙江省 ,本土患者现有40多例,其次,现有本土无症状感染者1例 。
〖叁〗、黑龙江省:1例 在哈尔滨市。浙江省:1例 在湖州市。本土病例中含13例由无症状感染者转为确诊病例,具体分布为:山东省9例 、山西省2例、辽宁省1例、广东省1例 。其他关键数据:境外输入病例:104例 ,涉及广东 、上海、四川等10个省市,含13例由无症状感染者转为确诊病例。新增死亡病例:0例。
〖肆〗、月8日0—24时,31个省(自治区、直辖市)和新疆生产建设兵团报告新增本土确诊病例1334例 ,新增本土无症状感染者23737例。
〖伍〗 、新增本土病例73例,分布如下:广西72例,均在百色市 辽宁1例 ,在葫芦岛市 含2例由无症状感染者转为确诊病例,均在广西 。当日新增治愈出院病例88例,解除医学观察的密切接触者2975人 ,重症病例较前一日减少1例。
〖陆〗、月29日0—24时,31个省(自治区、直辖市)和新疆生产建设兵团报告新增本土确诊病例54例,具体分布如下:北京20例:丰台区13例 、大兴区4例、朝阳区2例、西城区1例。浙江19例:均在杭州市 。黑龙江8例:均在牡丹江市。天津4例:河北区3例 、津南区1例。河南2例:安阳市1例、三门峡市1例 。
黑龙江疫情源头在哪里
〖壹〗、源头分析:根据官方最新通报结果显示 ,黑龙江最近发生的此轮本土疫情源头和境外输入有关,和内蒙古发生的本土疫情源头没有任何关系,是一起新的境外输入病毒引起的疫情。地理位置因素:黑龙江靠近边境城市,如黑河市就靠近俄罗斯布拉戈维申斯克市 ,距离非常近。
〖贰〗 、黑龙江疫情源头和境外输入有关 。以下是关于黑龙江疫情源头的具体解释:境外输入:根据官方最新通报,黑龙江最近发生的此轮本土疫情源头和境外输入有关,和内蒙古发生的本土疫情源头没有任何关系 ,这是一起新的境外输入病毒引起的疫情。
〖叁〗、地理位置与人员流动因素:黑龙江省地处中国东北边陲,与俄罗斯接壤,虽边境管控严格 ,但历史上和地理上人员往来频繁。区域内跨区域流动,尤其是来自疫情风险较高省份的人员,增加了输入风险 。
〖肆〗、那黑龙江为什么本土疫情频发呢?靠近边境城市 像最近黑龙江第一个发生疫情的黑河市就靠近俄罗斯布拉戈维申斯克市 ,仅仅只有750米,可以说近在咫尺了。而这么近的距离,虽然说我国防控做的很好 ,但难免在人员出入的时候会携带新冠病毒,而近来新冠病毒基本已经变异,不仅传播速度快,载体病毒还高。
发表评论