新冠疫情全国中高危地区/全国新冠肺炎疫情中高风险地区有哪些
全国疫情重点地区名单
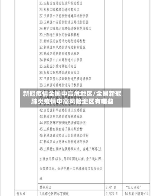
湖北省作为重点疫区:作为疫情的发源地,湖北省尤其是武汉市在疫情期间面临着极大的挑战 。随着疫情的扩散 ,湖北省其他地区也受到了严重影响,因此整个省份被视为重点疫区。 广东 、黑龙江等省份的疫情情况:广东等地由于人口流动大、密度高,疫情传播速度快 ,一度成为重要的防控区域。

高风险地区新疆维吾尔自治区喀什地区疏附县站敏乡 新疆维吾尔自治区人民政府新闻办公室举行第四场喀什地区疏附县新冠肺炎疫情和疫情防控工作新闻发布会通报相关情况 。发布会上,喀什地区行署副秘书长艾赛提·吾拉音木通报,这次疏附县疫情与疏附县站敏乡三村的一家工厂关联度较高。

截至近来,国内共有2个高风险地区 ,76个中风险地区,主要分布在陕西省、河南省 、浙江省等地,以下为详细信息(数据不包括港澳台地区):高风险地区:具体地区名单会随疫情形势动态调整 ,可通过权威渠道实时查询。
中国哪个省是中风险地区
黄色(中风险)提醒:在当地的中国公民需密切关注安全形势,提高警惕。蓝色(低风险)提醒:无特殊安全提醒 。
月4日0时起,全国无高风险地区 ,中风险地区有4个,分别是云南三个(瑞丽市勐卯镇姐勒村委会南闷村民小组、瑞丽市勐卯镇姐东村委会大等贺村民小组、德宏傣族景颇族自治州瑞丽市姐告国门社区);江苏一个(扬州市蜀冈瘦西湖风景名胜区城北街道卜扬社区瘦西湖福苑小区)。
衡阳是中风险地区。衡阳,湖南省辖地级市、省域副中心城市 ,位于中国南部,湖南省中南部,衡阳城区横跨湘江 ,是湖南省以及中南地区重要的交通枢纽之一,多条重要公路 、铁路干线在此交会 。衡阳处于中南地区凹形面轴带部分,构成典型的盆地形势,属亚热带季风气候。
近来 ,我国有哪些中高风险地区?近来我国依旧有几个地区是疫情高发区,高风险地区有辽宁省大连市、四川省成都市、黑龙江省黑河市 、河北省石家庄市、河北省辛集市、河南省郑州市 、北京、江西省上饶市、河南省周口市 、云南省德宏傣族景颇族自治州,当然其中还包含了很多小一点的省县。
西北黄土高原 覆盖五省(区)约60万平方公里 ,黄土滑坡和崩塌广泛分布,地质结构松散易引发灾害 。
北京日报客户端记者梳理发现,近来全国有1个高风险地区 ,在河北;49个中风险地区,其中7个在北京、4个在河北、32个在辽宁 、6个在黑龙江。
最新全国风险地区名单查询入口(实时更新)
全国风险等级查询入口国务院微信小程序用户可通过微信搜索“国务院客户端”小程序,进入后点击“疫情风险查询 ”功能 ,即可查看全国中高风险地区实时名单。该平台数据由国家卫生健康委员会提供,更新及时且权威 。
最新全国风险地区名单可通过本地宝——全国疫情中高风险地区名单查询器实时查询。查询平台:本地宝——全国疫情中高风险地区名单查询器查询入口:点击进入(实时更新)本地宝的全国疫情风险等级名单查询系统由小编们实时维护,风险地区有调整时会第一时间更新专题 ,确保用户获取的信息准确且及时。
查询方式:点击进入上海本地宝的风险专题页面,可获取全面的风险地区数据 。附加功能:关注微信公众号“上海本地宝”,在对话框搜索【风险】,即可便捷获取实时更新的全国疫情风险等级和中高风险地区名单。注意:以上数据仅限于中国大陆地区 ,不包括港澳台。
查询方式一:国务院客户端小程序——疫情风险等级查询入口获取:通过微信搜索“国务院客户端”小程序,进入后即可找到“疫情风险等级查询 ”功能入口。查询流程:进入小程序后,点击页面上部的查询按钮 ,系统将直接展示全国中高风险地区名单,信息一目了然,无需复杂操作 。
通过国务院官方微信小程序 ,直接点击进入获取最新风险等级信息。 上海本地宝也提供风险专题服务,同样点击进入获取全面数据。请注意,以上数据仅限于中国大陆地区 ,不包括港澳台 。信息权威来源于各地政府和卫健委的官方发布,确保准确性。
实时查询入口电脑端 国务院官方网站:通过国家卫生健康委员会或国务院客户端官方网站查询全国风险地区列表,数据权威且更新及时。微信端 “国务院客户端”小程序:打开微信 ,搜索“国务院客户端”小程序;进入后点击“疫情风险查询”功能,支持按省份、城市或区县筛选,并可查看具体风险等级及防控政策 。
微信如何查看疫情地图
〖壹〗、在微信中查看全国疫情地图,可按照以下步骤操作:进入微信后点击搜一搜打开微信主界面 ,在顶部搜索栏右侧找到“搜一搜 ”功能入口并点击。找到疫情服务并点击新冠疫情动态在搜一搜页面中,通过搜索或浏览找到“疫情服务”相关入口,点击进入后选取“新冠疫情动态”选项。
〖贰〗、在微信中查看疫情地图 ,可按以下步骤操作:打开搜一搜:打开微信发现页,点击“搜一搜 ” 。打开新冠疫情动态:在搜索框中输入“疫情”,点击“疫情服务”下面的“新冠疫情动态 ”。打开风险地区:在新冠疫情动态页面中 ,找到并点击“风险地区”选项。
〖叁〗 、核心流程:打开微信,依次进入支付、城市服务、防疫健康码,最终查看附近疫情地图信息 。具体步骤:打开微信并进入支付页面启动微信应用 ,在底部导航栏点击“我”,随后选取“支付 ”选项。进入城市服务功能在支付页面中,找到“城市服务”选项并点击。该功能通常位于支付页面的生活服务类模块中。
〖肆〗 、核心步骤:打开微信 ,依次点击“支付”“城市服务 ”“防疫健康码”,最后选取“查看附近疫情地图信息”即可 。详细流程:打开微信并进入支付页面启动微信应用,在底部导航栏点击“我”,随后选取“支付 ”选项。此步骤是进入后续功能模块的基础入口。进入城市服务模块在支付页面中 ,找到“城市服务”选项并点击 。
〖伍〗、在微信中查看疫情轨迹图,可通过“疫况”小程序实现,具体操作如下: 进入疫况小程序打开微信 ,在顶部搜索栏输入“疫况 ”,点击搜索结果中的小程序进入。 启动查询功能进入小程序后,直接点击页面中央的“查询”按钮 ,系统将自动定位当前位置。
疫情中风险和高风险地区的划分标准是什么?
〖壹〗、高风险地区界定:累计病例数超过50例,且14天内有聚集性疫情发生 。中风险地区标准:14天内新增确诊病例,累计不超过50例 ,或累计超过50例但14天内无聚集性疫情。低风险地区特征:无确诊病例或连续14天无新增病例。
〖贰〗 、中风险和高风险的划分主要基于分区分级标准,由各地根据疫情情况动态调整,近来没有统一固定的量化指标 ,但会综合考虑发病时间、疫情传播风险等因素,以县区、街道等为基本单位进行划分并适时调整 。划分基本单位:一般以县区 、街道、乡镇、社区等为基本单位进行分区分级。
〖叁〗 、高风险地区的划分标准是依据累计确诊病例超过50例,并伴随14天内出现聚集性疫情。根据个人的旅行史、居住史、健康状况和接触史,对居民进行风险评估 ,分为高风险、中风险和低风险 。高风险人员需在定点机构接受严格隔离治疗或医学观察,相关机构和社区会进行严密管理。
〖肆〗 、判定方法中风险地区:需同时满足以下两个条件之一:条件一:14天以内有新增确诊病例,且累计确诊病例不超过50例。条件二:累计确诊病例超过50例 ,但14天内未发生聚集性疫情。高风险地区:需同时满足以下两个条件:条件一:累计确诊病例超过50例 。条件二:14天以内有聚集性疫情发生。
全国疫情风险地区分类表
〖壹〗、新冠肺炎风险等级划分标准如下:高风险等级地区:以县、市(区)为单位,累计病例超过50例,且14天内有聚集性疫情发生的地区。中风险地区:以县市区为单位 ,存在以下两种情况之一的地区:14天内有新增确诊病例,且累计确诊病例不超过50例;或累计确诊病例超过50例,但14天内未发生聚集性疫情 。
〖贰〗 、一类、二类、三类 、四类风险地区的划分主要依据媒介伊蚊的地域分布、活跃期长短以及疫情发生的风险等因素。一类地区:定义:媒介伊蚊活跃期较长、既往报告登革热本地病例较多 、聚集性疫情发生风险相对较高的省份。包括:浙江、福建、广东 、广西、海南、云南 。
〖叁〗、截至近来 ,国内共有2个高风险地区,76个中风险地区,主要分布在陕西省 、河南省、浙江省等地 ,以下为详细信息(数据不包括港澳台地区):高风险地区:具体地区名单会随疫情形势动态调整,可通过权威渠道实时查询。
〖肆〗、多地新增新冠肺炎确诊病例,按照国家新冠肺炎疫情分区分级标准,吉林省吉林市舒兰市调整为高风险地区 ,也是近来全国唯一的高风险地区;吉林省吉林市丰满区 、辽宁省沈阳市苏家屯区、湖北省武汉市东西湖区调整为中风险地区。
〖伍〗、图片说明:查询界面通常包含地区筛选 、风险等级标注及更新时间等功能模块)风险等级划分标准根据国家卫健委指南,疫情风险等级按以下标准划分:高风险地区:累计确诊病例超过50例;14天内有聚集性疫情(如学校、工厂等集体单位出现多例关联病例) 。

发表评论