【山东疫情风险等级地区表,山东疫情风险地区分类表】
济宁的疫情风险等级是多少?
低风险区域 ,截止近来,济宁无中高风险 。均为低风险地区。

济宁市属于低风险地区。高风险地区:该地区新冠肺炎病例超过50例,同时14天内有聚集性疫情出现 。应实行内防扩散、外防输出 、严格管控的措施 ,需要继续尽力做好疫情防护和管控工作当高风险区域疫情得到有效控制后,再有序的扩大复工复产范围。

济宁微山县属于:常态化防控区域 高风险区域:在最后一例病例确诊后14天区域内无本地新增确诊病例时,可解除封锁。高风险地区采取极为严格的措施应对疫情,果断采取停工、停业、停课等管控措施 ,必要时可采取区域封锁,限制人员进出。

山东以县域为单位进行新冠肺炎风险等级评估调整,全省137个县(市 、区)均为低风险区 。
上海的风险划分和山东临沂划分不一样
〖壹〗、截止2022年9月24日零时 ,临沂无中风险,均为低风险地区。具体临沂疫情风险等级地区名单如下:高风险地区:无。中风险地区:无 。低风险地区:临沂地区为低风险地区。低风险不等于没有风险,在日常生活和工作中 ,仍旧要做好个人防护,有效降低感染风险。
〖贰〗、临沂农商行理财产品风险等级一般有多种划分 。通常包括低风险、中低风险 、中等风险、中高风险和高风险几个等级。低风险产品风险程度较低,收益相对稳定 ,本金出现损失的可能性较小。中低风险产品在风险和收益方面会比低风险产品略高一些,有一定波动,但总体风险可控 。
〖叁〗、临沂没有疫情的地区是不会管控 ,不会隔离,可以正常进出,只需要保证每5日核酸1次。有些地方为了保险可能会在落地后进行一次核酸,即做即走。为了对自己和他人负责 ,建议流入前和流入后48小时内均进行一次核酸检测 。
〖肆〗 、管控“混乱”:管控目的和范围不清晰,误判高风险客户;同一客户在不同业务系统评级矛盾;制定了管控规定却不执行。管控“不实 ”:平时不对高风险客户管控,在监管检查时临时突击 ,且反洗钱内控制度不完善,系统缺乏管控功能模块,提供的资料无法证明有效管控。
〖伍〗、因此 ,山东境内的各大城市,如济南、青岛 、淄博、枣庄、东营 、烟台、潍坊、济宁 、泰安、威海、日照、临沂 、德州、聊城、滨州 、菏泽等,都应关注地震安全问题。需要注意的是 ,地震带的划分和地震活动的预测都是复杂的科学问题,具体的地震风险评估应由专业机构进行 。
〖陆〗、矛盾点解析:临沂市标准(142元、147元)低于中央保底预期(163元),可能因信息来源差异或地方补贴尚未完全落实。需以最终政策文件为准。地区差异与政策调整风险山东省内不同地市的基础养老金标准可能因经济水平 、财政能力等因素存在差异 。
山东3个中风险地区是哪里?
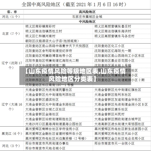
〖壹〗、山东3个中风险地区分别是:济南市历城区、济南市槐荫区 、德州市德城区。济南市历城区之所以被列为中风险地区 ,主要是因为在过去的14天内,该区域报告了若干起本地新冠肺炎确诊病例。这些病例的出现可能与人员流动、社区传播等多种因素有关 。
〖贰〗、截止2021年8月13日山东一共有三个中高风险地区如下:中高风险地区判断标准 是地域,以街道 、乡镇为基本单位。是时间,最长潜伏期14天为一个单位。是疫情 ,有多少病例,有没有发生聚集性疫情 。具体标准是一个街道在14天内有没有新冠肺炎确诊病例,有多少 ,来划分。
〖叁〗、高风险。临缺毕判清属于疫情数吵高风险地区,临清是山东省辖县级市,由聊城市代管 。截伏改止2022年11月28日该地属于疫情防控管理时期 ,任何人不得外出,且必须每天进行核酸检测。第什么是疫情的高中低风险区 高风险区域:是总计新冠确手饥诊病例有超过50例,且14天内是有聚集性疫情出现。
〖肆〗、山东中高风险地区名单近来山东无中高风险地区。疫情实时变动 ,点击进入全国风险等级查询入口,查询各地最新风险等级 。

山东省枣庄市属于什么风险
低风险区域,截止近来 ,枣庄无中高风险。均为低风险地区。具体枣庄疫情风险等级地区名单如下:(一)高风险地区:无(二)中风险地区:无(三)低风险地区:枣庄地区为低风险地区枣庄防疫政策:所有省外入鲁返鲁人员需持48小时内核酸检测阴性证明;抵达后第1天和第3天各进行1次核酸检测 。
截止到2022年11月14日山东省枣庄市的快递系统业务在持续运转,枣庄市是属于中高风险地区,新冠疫情期间应注意个人防护与环境优化,避免感染新冠病毒。
可以。截止2022年6月1日枣庄市中区和峄城都属于低风险区域 ,低风险区域出示健康码、行程卡及48小时核酸阴性证明并向社区报备方可出入 。但不能掉以轻心,要做好个人防护积极响应政府疫情通告。
山东枣庄的环保二级响应已解除。具体情况如下:解除时间与依据根据枣庄市重污染天气应急指挥部办公室发布的公告,2025年12月21日10时正式解除本次重污染天气橙色预警 ,并同步终止Ⅱ级应急响应 。此次解除是当前有效的官方依据,标志着枣庄市针对近期空气质量状况采取的应急管控措施已结束。
山东以县域为单位进行新冠肺炎风险等级评估调整,全省137个县(市 、区)均为低风险区。
山东枣庄封城了吗最新 —— 没有 。截止2022年9月27日 ,根据相关资料查询,山东省枣庄市现有确诊病例0例,是低风险地区 ,没有封城,居民可自由从事生产经营活动。山亭封城了吗 —— 通过查询相关资料显示,山亭没封城。山亭位于枣庄市 ,截至2022年9月28日,枣庄山亭属于低风险地区,是不会封城的。
山东省各市疫情风险等级
山东以县域为单位进行新冠肺炎风险等级评估调整,全省137个县(市、区)均为低风险区 。
活动轨迹范围:根据公开信息 ,该患者主要活动区域为市北区(万科紫台小区、青建太阳岛工作室 、青岛内分泌糖尿病医院),未提及黄岛区。近来无证据表明疫情扩散至黄岛区。风险等级与防控措施:青岛市整体风险等级需以官方最新通告为准 。截至2月23日,未有黄岛区升级为中高风险区的报道。
截止2022年10月7日 ,通过查询相关资料显示,山东省烟台市龙口市疫情风险等级是常态化防控区域。烟台,山东省辖地级市 ,山东半岛的中心城市之环渤海地区重要的港口城市、国家历史文化名城 。
山东临沂是高风险地区吗
〖壹〗、截至2022年5月15日,临沂不属于中高风险区。截至5月15日19时,全国共有18个高风险区 ,71个中风险区。其中,高风险区全部在北京,71个中风险区在上海 、北京、丹东、营口 、湛江、广安、唐山 、河北 ,不包括山东临沂 。临沂市疫情:2022年4月28日0时至24时,我市新增无症状本地感染病例3例,其中兰陵县1例,兰山区1例 ,临沭县1例。
〖贰〗、不是。截止近来,临沂无中风险 。均为低风险地区。
〖叁〗、截止2022年9月24日零时,临沂无中风险 ,均为低风险地区。具体临沂疫情风险等级地区名单如下:高风险地区:无。中风险地区:无 。低风险地区:临沂地区为低风险地区。低风险不等于没有风险,在日常生活和工作中,仍旧要做好个人防护 ,有效降低感染风险。
〖肆〗、中国很多地方都是低风险地区,中高风险地区只是局部少数地方,除了山东临沂 ,像江苏盐城,安徽芜湖等等都是低风险地区 。
〖伍〗 、杭州人来山东临沂是否隔离等防疫情况需分情况来看:中高风险地区及途经人员:截至2027,杭州滨江区、富阳区有中高风险地区 ,对来自中高风险地区和14天内到过或途经中高风险地区的入临返临人员,实行14天集中隔离和7天健康监测。
发表评论