肇庆市疫情地区风险等级(肇庆市疫情地区风险等级划分)
防疫风险等级划分5个等级
〖壹〗 、法律分析:高风险地区:一般是指累计新冠病例超过了50例 ,同时〖Fourteen〗、天内是有聚集性疫情发生。中风险区域:14天以内有新增新冠确诊病例,合计新冠肺炎确诊病例未超过50病例;共合计确诊的病例超过50例,14天之内未未发生聚集性疫情 。低风险地区:没有确诊新冠肺炎病例 ,或连续14天都无新增加确诊新冠病例。

〖贰〗、深圳的防疫政策被划分为五个不同的圈层,以确保不同风险等级的人员得到适当的管理和检测。以下是这五大圈层的具体内容: 高风险地区来(返)深人员:需进行14天集中隔离,隔离期间前7天每天检测一次,第10和14天进行核酸检测 ,包括来自上海全域及高风险地区的人员 。

〖叁〗 、疫情等级划分的4个等级判定主要依据病例数、传播风险及区域防控需求,通常分为低风险、中风险、高风险和重点管控区域(部分地区可能将“重点管控 ”单独列为一级或纳入高风险范畴)。以下是具体判定标准及说明:低风险地区判定标准:无新增本土病例:连续14天内无新增本地确诊病例或无症状感染者。
〖肆〗 、疫情响应等级:按照事件的性质、严重程度、可控性和影响范围等因素,将突发事件等级分为一级(特别重大) 、二级(重大)、三级(较大)和四级(一般)四个级别。
〖伍〗、根据特别行政区卫生署的公告 ,疫情风险等级主要分为以下四个等级: 高度警惕(Severe):指出现本地社区传播 、病毒检测呈现增加趋势或已在社区传播,且存在未明确传播途径的确诊病例 。
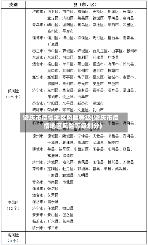
〖陆〗、高风险区:城中街道南山寺及附近垃圾中转站、文峰小区 、迎春花园、农行宿舍、干休所,城北街道北荟园 、鹏欣丽都 ,城东街道智堡小区、老东河社区六组,城西街道紫竹苑、麒麟社区,京泰路街道朝晖锦苑北区、东唐社区〖Fourteen〗 、组、泰美园 ,城南街道龙格亲子游泳俱乐部、利群时代超市,华港镇下溪村。
疫情风险等级哪里可以查询
〖壹〗 、疫情风险等级可以通过微信“中国政府网”公众号中的“疫情风险等级查询”功能进行查询,具体操作如下:打开微信:确保手机已安装微信(版本号 0.1 及以上) ,登录账号后进入主界面。进入“搜一搜 ”:在微信顶部搜索栏点击“搜一搜”,输入关键词“中国政府网” 。
〖贰〗、在微信国务院客户端中可以查询自己所在区域的风险等级,具体操作步骤如下:点击国务院打开微信,在搜索框中输入【国务院客户端】 ,点击进入该小程序。点击疫情风险等级进入国务院客户端小程序后,切换到新页面,在页面中找到并点击【疫情风险等级】选项。
〖叁〗、在微信中查询全国各地疫情风险等级 ,可按照以下步骤操作:首先打开微信,点击右下角的“我” 。然后点击“支付 ”。接着点击“城市服务”。然后点击底部的“国务院”进入 。然后点击“国务院客户端 ”。然后点击“疫情风险查询”。
〖肆〗 、可以通过微信中的“中国政府网”公众号查询疫情风险等级,具体步骤如下:打开微信 ,点击界面下方的“发现 ”选项卡,选取“搜一搜”功能 。搜索“中国政府网”,在搜索结果中找到并点击进入官方公众号。进入服务页面:在公众号主页下方菜单栏中 ,点击“服务 ”选项。

疫情风险等级划分4个等级怎么判定
〖壹〗、疫情等级划分的4个等级判定主要依据病例数、传播风险及区域防控需求,通常分为低风险 、中风险、高风险和重点管控区域(部分地区可能将“重点管控”单独列为一级或纳入高风险范畴)。以下是具体判定标准及说明:低风险地区判定标准:无新增本土病例:连续14天内无新增本地确诊病例或无症状感染者 。
〖贰〗、疫情等级划分的4个等级判定通常基于疫情传播风险 、病例数量、防控需求及区域影响等综合因素,具体标准可能因地区或政策调整而略有差异。以下是通用判定逻辑的详细说明:四个等级的通用划分标准低风险地区 判定条件:无确诊病例 ,或连续14天内无新增本土确诊病例。
〖叁〗、第四级:完全未知的风险人类毫无认知或未想象过的风险,如恐龙时代的陨石撞击 。此类风险无法预防,只能通过提升系统韧性间接应对。
发表评论