【西峰区疫情高中风险地区,西峰区疫情最新通告】

西峰区有没有疫情

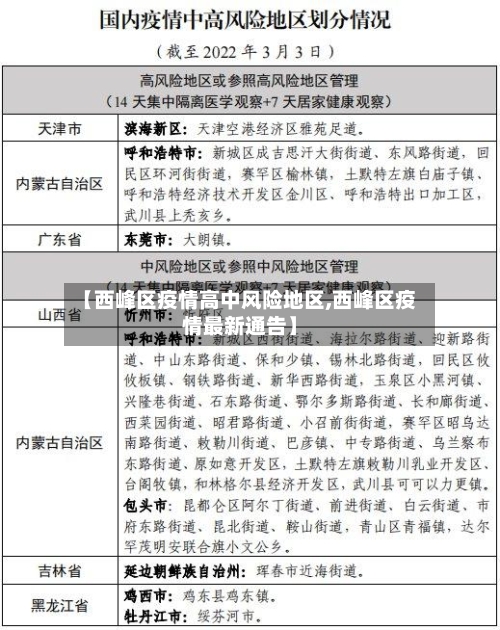
〖壹〗、通过查询相关资料显示,西峰区有疫情 。甘肃省庆阳市西峰辖区新冠疫情防控指挥部办公室发布通告 ,西峰区新冠肺炎疫情防控指挥部决定,自2022年9月29日起,将陇东学院校区由高风险区调整为中风险区 ,实行“人不出区 、错峰取物 ”管控措施,是属于有疫情的。

【西峰区疫情高中风险地区,西峰区疫情最新通告】-第1张图片

〖贰〗、通过查询相关资料显示庆阳西峰区没有疫情。截止到2022年9月5日庆阳西峰区新增本土病毒感染者为0,无症状感染者为0 ,属于常态化防控管理区域,所以庆阳西峰区没有疫情 。

〖叁〗、解封了。通过查询疫情防控显示:截止到2022年11月9日西峰东方红片区处于常态化防控区域,是没有疫情的 ,因此是解封了。西峰区属于甘肃省庆阳市管辖 ,位于甘肃省东部 、泾河上游 。

〖肆〗、关于西峰区有序解除临时性管控措施的通告根据《新型冠状病毒肺炎防控方案》等有关规定,经市、区专家组研判,区新冠肺炎疫情防控指挥部决定自2022年10月24日20时起 ,有序解除西峰辖区临时性管控措施。现就有关事项通告如下:解除实施的交通临时性管控措施,恢复正常通行秩序。

〖伍〗 、022年12月1日兰州新冠肺炎疫情情况现将12月1日0—24时甘肃省新冠肺炎疫情信息公布如下:12月1日0—24时,甘肃省无新增确诊病例;新增无症状感染者396例 ,其中兰州市377例,临夏州13例,陇南市4例 ,庆阳市西峰区2例 。

西峰明天封城吗

〖壹〗、根据国家有关疫情防控政策的精神要求,不能随意封城,使城市保持静默状态 ,要科学精准防疫,那里有疫情封那里,保障最基本的民生 。因此 ,庆阳市西峰区明天不封城。

〖贰〗、不封。西峰区属于甘肃省庆阳市管辖 。是中共庆阳市委市政府所在地 ,位于甘肃省东部。根据甘肃庆阳西峰区疫情发布显示:高风险区,实行“足不出户 、上门服务”管控措施;低风险区,实行“个人防护 、避免聚集”措施。所以西峰不封城 。

〖叁〗、通过查询相关资料显示:西峰封城封3天 ,甘肃省庆阳市西峰辖区新冠肺炎疫情防控指挥部办公室发布通告,2022年9月10日,西峰区在常态化新冠病毒核酸检测过程中 ,发现一名初筛阳性人员,经区新冠肺炎疫情防控指挥部研究,决定从9月10日15时至9月13日24时这3天的时间 ,对西峰城区实行临时性管控。

〖肆〗、通过查询相关资料显示:西峰不会封城。庆阳市西峰,截止2022年09月26日,西峰暂无高中低风险地区 ,全域都是常态化防控区域,从2022年9月以来无新增病例,所以西峰不会封城 。

庆阳市西峰区公布最新风险点位(庆阳市西峰区公布最新风险点位信息)

〖壹〗 、不封。西峰区属于甘肃省庆阳市管辖。是中共庆阳市委市政府所在地 ,位于甘肃省东部 。根据甘肃庆阳西峰区疫情发布显示:高风险区 ,实行“足不出户、上门服务 ”管控措施;低风险区,实行“个人防护、避免聚集”措施。所以西峰不封城。

〖贰〗 、要的,截至2022年09月10日 ,甘肃庆阳西峰区新增3个高风险区1个中风险区,据武汉最新隔离政策:近7天内有高风险区旅居史的来(返)鄂人员,实施7天集中隔离医学观察 ,在集中隔离医学观察第7天各开展一次核酸检测 。管理期限自离开风险区域算起 。所以是需要甘肃省庆阳市去武汉要隔离的。

〖叁〗、甘肃省庆阳市近来已有庆阳西峰机场,暂无官方公布的机场搬迁计划,现有信息显示机场以改扩建为主。庆阳机场现状1)庆阳西峰机场在庆阳市西峰区 ,是4C级民用机场,2012年完成一期改扩建,跑道长度延长到2800米 ,能满足波音73空客320等主流机型起降 。

〖肆〗、庆阳市西峰区税务局共有8个税务分局(可视为税务所职能机构),具体信息如下:第一税务分局作为核心业务部门之一,第一税务分局通常承担辖区内基础税收征管 、纳税服务及政策宣传职能 ,是纳税人接触最频繁的窗口单位。

发表评论