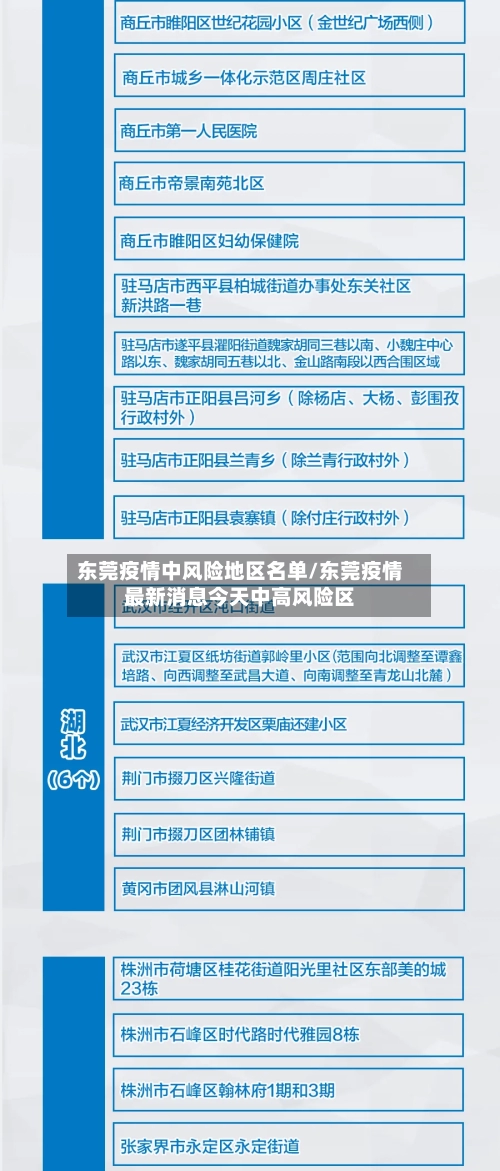
东莞疫情中风险地区名单/东莞疫情最新消息今天中高风险区
2022东莞疫情属于什么风险地区东莞高风险地区名单最新
022东莞疫情属于什么风险地区2022东莞疫情近来1个高风险地区 ,是大朗镇杨新路82号、112号 、124号、158号、168号 、238号。

东莞不属于中高风险地区 。截止2022年4月24日,东莞各地均属于低风险地区,没有中高风险地区。疫情的高中低风险区域划分标准是依照街道或社区在14天之内有没有新冠的确诊病例、有多少新冠病例 ,来进行划分高中低三个风险等级,同时具体划分标准还需要依照新冠肺炎疫情的转变实行适当的调整。风险地区的划分 。
截至2022年3月17日,全国共有5个工地被列为中高风险地区,其中高风险地区2个、中风险地区3个;上海黄浦区182个项目停工 ,东莞市因工地未执行停工措施被通报处罚。
东莞市全域均为低风险地区。根据国家和省关于应对新冠肺炎疫情分区分级防控的工作要求,经东莞市新冠肺炎防控指挥部同意,自2022年1月5日零时起 ,东莞市大朗镇长塘社区长塘花街二街(133号、143号 、163号)由中风险地区调整为低风险地区。调整后,东莞市全域均为低风险地区 。

东莞哪个镇疫情最严重
〖壹〗、大朗镇。通过查询东菀疫情防控指挥部相关资料显示:截止至2022年9月17日,广州市东菀市大朗镇出现疑似病例 ,新冠肺炎疫情防控指挥部通知将东菀市大郎镇划为高风险地区,东菀市白沙镇被评为中风险地区,所以大朗镇疫情最为严重。
〖贰〗、大朗三个月发生两次疫情 ,可以算是整个东莞疫情中最严重的地方 。但是大朗镇的粮食供应是很充足的,没有发生食物供应不足的情况。每天都可以到大朗市场去买大米,蔬菜 ,鸡鸭鱼肉,费用涨幅也不大。
〖叁〗 、东莞近段时间的疫情发现区域是东莞沙田镇,最新的疫情发现是在18号,是在隔离人群中检测发现的无症状感染者 ,到近来都没有新的疫情发现,所以不必担心,整个东莞疫情控制的很好 ,做好日常防护就可以 。
〖肆〗、严重。大朗镇,隶属于广东省东莞市,地处东莞市东南部。通过查询相关资料显示 ,截止2022年9月22日东莞大朗镇发现多例阳性,全域交通管制,疫情形势严重 。部分区域的交通都已被封 ,所有人员禁止外出,积极配合相关部门的疫情防护工作。
〖伍〗、根据第七次人口普查数据,截至2020年11月1日零时 ,大朗镇常住人口为556778人。东莞是外来人口较多的城市,这期间难免会出现接触感染的可能 。大朗镇位于东莞市中南部,东接常平镇,南连黄江镇 ,西南靠深圳市宝安区公明街道办,西邻松山湖科技产业园与大岭山镇,东北与寮步镇 、东坑镇接壤。大朗镇总面积97。
〖陆〗、严重。通过查询东莞清溪疫情资料显示:截止到2022年10月8日 ,该地新增21例无症状感染者,已累计感染人数为541人,属于中高风险地区 ,疫情问题严重 。清溪镇位于广东省东莞市的东南部,毗邻港澳,与深圳、惠州两市接壤 ,下辖20个村委会,1个社区居委会。
东莞下桥疫情为什么要封
东莞下桥疫情要防控,所以封起来。根据相关公开信息查询 ,截止到2022年11月11日 。东莞地区现在处于疫情封控去,涉及到7个高风险,6个中风险地区。
行政归属方面 东莞市第一人民法院2024年3月发布的司法拍卖公告明确标注,银珠街280号侨苑山庄房产属于东城区下桥社区 ,这一信息具有司法文书的权威性。 2025年11月更新的下桥社区居民委员会信息显示,银珠街所在区域与下桥社区管辖范围高度重合,社区公交站点覆盖银珠街周边 ,比如水果批发市场站 。
开通了。2022年10月15日起东莞轨道交通2号线下桥站恢复运营服务疫情期间,请乘客合理安排出行,做好个人防护 ,预留进站时间,进站时扫地铁站“粤康码。
022年10月14日解封 。截止截止2022年11月10日,通过查询东莞市下桥疫情情况了解到 ,2022年10月14日下桥水果批发市场已经解封,并且一直持续开放状态。
有。从2022年8月19日起东莞市东城街道下桥社区开展区域核酸检测,其采样楼地址为下桥综合楼下桥科甲巷 ,采样时间为每天早上8:30-晚上21:30 。 核酸检测前2个小时尽量避免进食,以免引起呕吐;采样前30分钟不吸烟 、不喝酒、不咀嚼口香糖等,检测者需正确佩戴口罩,检测前取下口罩 ,检测后立即戴好。
嘉荣:点击进入沃尔玛:点击进入生活物资供保点根据最新高中低风险区域划定情况,近来已在下桥社区中低风险区域设置生活物资保供点15处。其中,新设平价肉菜超市3个 ,新增生鲜供应点2处,重点保障食品批发企业1处、保留各类便利店多家。有需要的市民请在做好个人防护的前提下,错峰前往采购 。
发表评论