【北京疫情一览表风险地区,北京疫情最新情况风险等级进度】
2022年5月19日北京中高风险地区最新名单最新
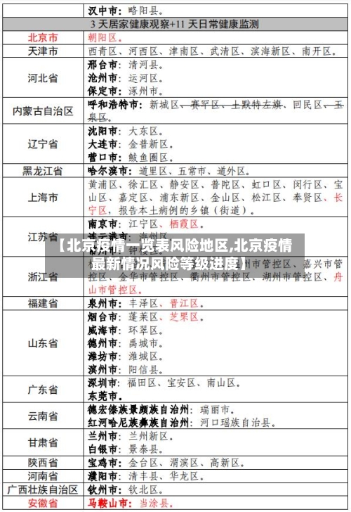
〖壹〗 、截至2022年5月18日24时,经市疾控中心评估 ,按照《北京市新冠肺炎疫情风险分级标准》,朝阳区3地、房山区3地、通州区1地调整风险等级。升级为中风险地区:房山区阎村镇北京理工大学房山分校:近14天累计报告4例本土确诊病例,即日起由低风险地区升级为中风险地区 。

〖贰〗、022年5月3日起,北京市部分区域风险等级调整如下:高风险地区升级情况截至2022年5月2日24时 ,以下地区因近14天累计报告本土确诊病例数达到标准,由中风险地区升级为高风险地区:朝阳区十八里店乡周家庄村:累计报告6例本土确诊病例。

〖叁〗 、022年5月2日,北京市将朝阳区建外街道北郎东社区、劲松街道农光东里社区 ,房山区窦店镇一街村3地由中风险地区升级为高风险地区。升级原因:截至2022年5月1日24时,朝阳区建外街道北郎东社区、劲松街道农光东里社区近14天各累计报告6例本土确诊病例。

〖肆〗 、通州区新华街道如意社区:截至2022年5月7日24时,近14天累计报告8例本土确诊病例 。经市疾控中心评估 ,按照《北京市新冠肺炎疫情风险分级标准》,本市即日起将其由中风险地区升级为高风险地区。升级为中风险地区朝阳区双井街道和平村一社区:截至2022年5月7日24时,近14天累计报告2例本土确诊病例。
〖伍〗、_全国风险等级查询入口:国务院客户端小程序全国中高风险地区名单截至2022年5月19日17:00 ,全国31个省和新疆生产建设兵团共有14个高风险地区,61个中风险地区,其他地区为低风险区 。

北京房山区疫情风险等级名单(持续更新)
〖壹〗、截至4月27日17时 ,北京房山区疫情风险等级名单如下:高风险地区:窦店镇于庄村(原中风险调整为高风险)窦店镇燕都世界名园社区(新)中风险地区:窦店镇小高舍村(新)窦店镇田家园村 全市其它地区均为低风险地区。
〖贰〗 、北京房山区风险等级情况如下:高风险地区:2个房山区窦店镇于庄村 房山区窦店镇燕都世界名园社区 中风险地区:2个房山区窦店镇田家园村 房山区窦店镇小高舍村 低风险地区:除上述中高风险地区外,房山区全市其它地区均为低风险地区。
〖叁〗、月29日起,北京市朝阳区潘家园街道松榆西里社区由中风险地区升级为高风险地区,房山区琉璃河镇兴礼村由低风险地区升级为中风险地区 。信息来源:4月29日北京市新型冠状病毒肺炎疫情防控工作第319场新闻发布会。朝阳区潘家园街道松榆西里社区调整情况:调整前风险等级:中风险地区。
北京中高风险地区最新名单最新
〖壹〗、截至近来 ,全国中高风险地区名单如下:高风险地区9个,中风险地区167个 。
〖贰〗 、截至2022年5月18日24时,经市疾控中心评估 ,按照《北京市新冠肺炎疫情风险分级标准》,朝阳区3地、房山区3地、通州区1地调整风险等级。升级为中风险地区:房山区阎村镇北京理工大学房山分校:近14天累计报告4例本土确诊病例,即日起由低风险地区升级为中风险地区。
〖叁〗 、月21日16时至1月22日16时 ,北京市新增9例本土新冠肺炎确诊病例(轻型8例、普通型1例,含1例无症状感染者转确诊)和3例本土无症状感染者;丰台区玉泉营街道万柳园小区因近14天累计报告8例本土确诊病例,被调整为高风险地区 。
〖肆〗、中风险地区:2个房山区窦店镇田家园村 房山区窦店镇小高舍村 低风险地区:除上述中高风险地区外 ,房山区全市其它地区均为低风险地区。温馨提示:微信搜索公众号北京本地宝,关注后在对话框回复【风险】可获取北京/全国疫情风险等级查询入口、全国中高风险地区最新名单(实时更新)。
北京新增9例本土确诊,丰台一小区调整为高风险区
月21日16时至1月22日16时,北京市新增9例本土新冠肺炎确诊病例(轻型8例 、普通型1例 ,含1例无症状感染者转确诊)和3例本土无症状感染者;丰台区玉泉营街道万柳园小区因近14天累计报告8例本土确诊病例,被调整为高风险地区。
月27日北京新增本土42例确诊病例和4例无症状感染者,其中包含9名学生,病例住址及详情如下:朝阳区学生感染者 感染者2323244至24242525261:均为在校学生 ,现住址位于朝阳区 。4月23日作为感染者146的密切接触者集中隔离,4月25日、26日核酸检测阳性。
月8日0时至15时,北京新增本土新冠肺炎病毒感染者10例 ,均为隔离观察人员,分布在昌平区6例、海淀区4例,临床分型为普通型1例 、轻型7例、无症状感染者2例。新增病例情况 9月8日0时至15时新增的10例本土感染者均为隔离观察人员 ,无社会面新增病例 。
月15日0时至15时,北京市新增本土新冠肺炎病毒感染者7例,分布在朝阳区、西城区 、海淀区、丰台区和昌平区5个区 ,均为隔离观察人员。新增感染者情况 数量与类型:新增7例本土感染者(感染者2290至2296),其中普通型1例,轻型6例。区域分布:朝阳区3例 ,西城区、海淀区 、丰台区、昌平区各1例 。
月16日0—24时,全国31个省(自治区、直辖市)和新疆生产建设兵团报告新增确诊病例31例,其中本土病例8例(均在辽宁大连市),境外输入病例23例。
0月20日0—24时 ,全国报告新增确诊病例21例,其中本土病例13例,境外输入病例8例。具体分布及关键信息如下:本土确诊病例(13例)甘肃:5例(兰州市4例 、张掖市1例) ,含1例由无症状感染者转为确诊病例 。宁夏:4例(吴忠市2例、银川市2例)。内蒙古:2例(均在锡林郭勒盟)。
北京算是疫情重点地区吗/北京属于疫情重点地区吗
北京有属于疫情重点地区的情况 。首先,明确疫情重点地区的判定标准。根据相关规定,疫情重点地区原则上是指14天内发生本地病例(或无症状感染者)或公布疫情中、高风险地区的地域。这一标准为判断一个地区是否属于疫情重点地区提供了清晰、客观的依据。从本地病例情况来看 ,北京存在新增本土感染者的情况 。
重点人员管控除通道查控外,北京同步强化对境外进京人员 、重点地区及中高风险地区进京人员的管理,要求其落实医学观察措施。例如 ,境外返京人员需接受集中隔离观察,中高风险地区人员可能需提供核酸检测阴性证明或进行居家隔离,以切断疫情传播链条。
例如 ,疫情早期湖北全省及全国确诊病例超过100人的27个市被列为重点疫区,具体包括浙江省温州市、台州市、杭州市 、宁波市,河南省信阳市、驻马店市,安徽省合肥市、阜阳市 ,江西省南昌市等 。这类地区因疫情传播风险较高,需采取严格管控措施。
不属于。根据北京市防控疫情中心显示,截止到2022年12月13日 ,北京不属于重点地区,北京,简称“京” ,是中华人民共和国的首都,四个中央直辖市之一,全国第二大城市 。
截至近来 ,北京市共有高风险地区1个,中风险地区3个。疫情防控形势与措施 形势判断:昌平区 、大兴区各新增1例社会面筛查病例,提示北京市疫情防控形势复杂 ,局部区域依然存在社会面隐匿传播风险。
从24日起北京进入公共场所查验48小时内核酸证明,环京地区通勤人员每次进出京需持48小时内核酸检测阴性证明,进返京人员落地三天三检,结果未出前居家不外出 。疫情最为严重的朝阳区疫情防控正面临最严峻的挑战 ,新增病例数高位增长,社会面病例仍持续检出,社会面传播风险依然存在。
发表评论