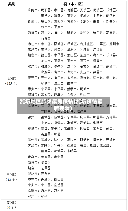
潍坊地区肺炎最新疫情(潍坊疫情最新现状)
11月7日潍坊新增1例本土无症状(潍坊出现一例)
潍坊市新增1例新冠肺炎本土无症状感染者2022年11月7日 ,潍坊青州市新增1例新冠肺炎本土无症状感染者,系重点人员筛查发现。新增感染者情况:11月7日在例行核酸检测中初筛阳性,经青州市疾控中心复核阳性 。专家组综合流行病学史 、临床表现、实验室检测结果 ,诊断为新冠肺炎本土无症状感染者,近来情况稳定。

月11日0—24时,国家卫健委通报新增本土确诊病例476例 ,新增本土无症状感染者1048例。具体分布如下:本土确诊病例分布:山东省:159例,其中青岛市139例、德州市10例 、淄博市4例、威海市2例、滨州市2例 、烟台市1例、潍坊市1例 。吉林省:134例,其中吉林市66例、长春市63例 、延边朝鲜族自治州5例。

022年11月11日 ,潍坊青州市新增4例新冠肺炎本土无症状感染者,其中3例为集中隔离点检测发现,1例为重点人员筛查发现。新增感染者2:该2人均系11月8日报告新增感染者2的密切接触者,为益都中心医院住院患者和陪护 。11月11日在集中隔离点核酸检测初筛阳性 ,经青州市疾控中心复核阳性。
截至3月20日24时,国家卫健委通报3月20日0—24时全国31个省(自治区、直辖市)和新疆生产建设兵团报告新增本土确诊病例1947例,新增本土无症状感染者2384例。
月28日0—24时 ,全国31个省(自治区、直辖市)和新疆生产建设兵团报告新增本土确诊病例1228例、本土无症状感染者5658例,具体分布及重点地区调整如下:本土确诊病例(1228例)分布吉林省:1055例长春市622例 、吉林市426例、四平市7例 。含12例由无症状感染者转为确诊病例。
截至2022年11月7日24时,全市无本土确诊病例 ,现有本土无症状感染者16例;无境外输入确诊病例,现有境外输入无症状感染者1例。
11月10日潍坊新增11例本土无症状感染者
〖壹〗、022年11月10日,潍坊市新增11例新冠肺炎本土无症状感染者 ,其中青州市6例 、昌乐县2例、奎文区1例,均系集中隔离点检测发现;高密市2例,系外地协查重点人员筛查发现。青州市新增感染者情况:该6人均系密切接触者 ,其中5人在益都中心医院住院或陪护,1人为益都中心医院工作人员 。11月10日核酸检测初筛阳性,经青州市疾控中心复核阳性。
〖贰〗、月11日潍坊疫情最新消息2022年11月10日0时至24时山东省新增本土确诊病例5例 、本土无症状感染者104例2022年11月10日0时至24时,全省报告新增本土确诊病例5例 ,其中青岛3例、枣庄1例、泰安1例,均系集中隔离点检出。
〖叁〗 、022年11月10日0时至24时,全省报告新增本土确诊病例5例 ,其中青岛3例、枣庄1例、泰安1例,均系集中隔离点检出 。
截至3月20日24时新型冠状病毒肺炎疫情最新情况
〖壹〗 、含54例由无症状感染者转为确诊病例(吉林36例,天津6例 ,福建6例,广东3例,山东2例 ,甘肃1例)。新增死亡病例:0例。新增疑似病例:6例(均为境外输入,均在上海) 。当日治愈出院:625例,解除医学观察的密切接触者10095人 ,重症病例较前一日增加4例。
〖贰〗、月20日0时至24时,南昌市新增确诊病例1例、无症状感染者30例,全市累计报告阳性感染者105例,所有患者均在定点医院接受救治。 具体信息如下:疫情数据 新增情况:3月20日新增确诊病例1例 ,新增无症状感染者30例 。
〖叁〗、截至3月24日24时,全国新型冠状病毒肺炎疫情情况如下:新增确诊病例:47例,均为境外输入病例。分布地区:上海19例 ,北京5例,广东5例,天津4例 ,福建4例,内蒙古2例,江苏2例 ,四川2例,吉林1例,浙江1例 ,山东1例,陕西1例。新增死亡病例:4例,其中湖北武汉2例,其他地区2例 。
〖肆〗 、河北廊坊、霸州、唐山疫情比较严重。据河北省卫健委 ,2022年3月20日0—24时,河北省新增本土新型冠状病毒肺炎确诊病例51例(廊坊市48例 、唐山市2例、沧州市1例),新增本土无症状感染者356例(廊坊市351例、唐山市3例 、沧州市1例、邯郸市1例)。治愈出院17例 ,无症状感染者解除医学观察25例。
〖伍〗、截至3月26日24时,新型冠状病毒肺炎疫情最新情况如下:新增确诊病例:全国31个省(自治区 、直辖市)和新疆生产建设兵团报告新增确诊病例12例 。境外输入病例11例(上海6例,湖南2例 ,四川2例,广东1例)。本土病例1例(在江西)。新增死亡及疑似病例:无新增死亡病例 。无新增疑似病例。
〖陆〗、截至3月19日24时,全国新型冠状病毒肺炎疫情情况如下:新增确诊病例:4例 ,均为境外输入病例,分布在广东(2例)、江苏(1例) 、浙江(1例);无新增本土确诊病例。新增死亡病例:0例 。新增疑似病例:1例,为境外输入病例(在上海)。新增治愈出院病例:6例。解除医学观察的密切接触者:465人 。
潍坊哪里疫情严重
截止到2022年11月12日青州去疫情最严重 ,确诊已有6例。2022年11月11日,潍坊青州市新增4例新冠肺炎本土无症状感染者,其中3例为集中隔离点检测发现,1例为重点人员筛查发现。
山东省潍坊市疫情最严重 。通过查询相关资料显示 ,截止于2022年12月5日,山东新增623例本土无症状,其中潍坊市新增31例 ,山东高风险区5317个,潍坊市高风险区296个。潍坊市出行防疫政策,离潍坊市须持有48小时内核酸检测阴性证明。
月20-26日。山东省潍坊市疫情高峰期是12月20-26日 ,潍坊市位于山东半岛西部,气候属暖温带季风型半湿润大陆性气候,市域地貌自北向南 ,由低到高,形成几个台阶 。

发表评论