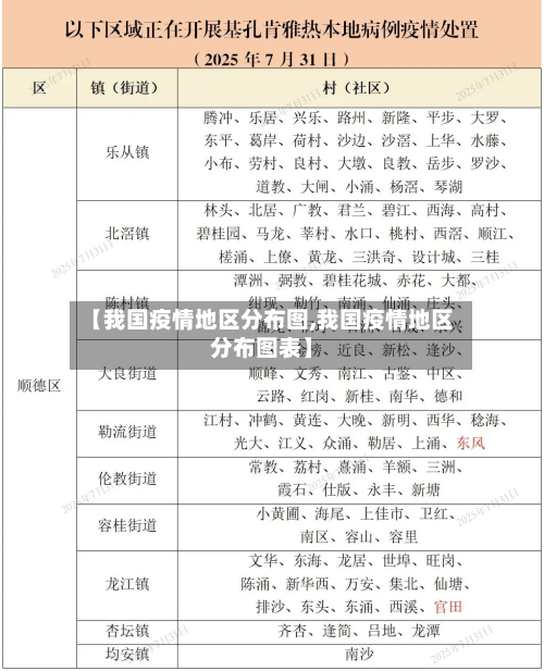
【我国疫情地区分布图,我国疫情地区分布图表】
新冠疫情人口大国20强总体情况——2020-05-13日解读
〖壹〗 、全球确诊总量超过436万例 ,确诊国家和地区总量达到212个 。埃及确诊数量达到10093例,晋升至万例俱乐部。人口大国20强新增确诊病例占全球新增总量的63%,与前一日持平。持续有4个国家治愈病例数超过新增病例数。

〖贰〗、截至2020年5月12日,全球人口大国20强新冠疫情总体处于不同发展阶段 ,美国、印度等9国处于爆发期,全球确诊总量超428万例,中国总体进入结束期 。 具体解读如下:全球人口大国20强疫情总体情况全球确诊总量:此时全球确诊总量超过428万例。
〖叁〗、截至2020年5月17日 ,全球人口大国20强的新冠疫情总体情况呈现多阶段分化特征,美国 、俄罗斯、巴西成为确诊病例前三强,中国疫情进入结束期。
新型肺炎⑤多图预警!陕西确诊病例连续下降,疫情拐点来了吗?
〖壹〗、陕西确诊病例连续下降不能直接判定疫情拐点到来 ,但说明疫情防控颇有成效,近来陕西疫情仍处于流行上升期,不过上升增幅已明显放缓 。陕西疫情整体趋势与现状 陕西首例发病为1月16日 ,确诊为1月23日,近来疫情总体趋势仍处于流行上升期,但上升增幅已明显放缓。
〖贰〗 、全国除湖北外疫情趋势向好2月20日国务院应对新型冠状病毒感染肺炎疫情联防联控机制新闻发布会指出 ,全国除湖北以外,其他省份新增疑似病例逐日下降,从比较高峰2月6日的2211例降到2月20日的335例。医学观察人数也在持续下降,全国每天尚在医学观察的人数从比较高峰的2月7日的19万人降到2月19日的12万人 。
〖叁〗、总结性陈述新增疑似病例连续下降表明疫情传播速度可能减缓 ,接近或达到“拐点”,防控措施初见成效。但疫情尚未结束,需密切监测确诊、重症病例 ,加强防控措施的持续性,以彻底战胜疫情。
〖肆〗 、截至1月6日更新消息,陕西(西安)1月5日新增10例新冠肺炎确诊病例出院 ,累计出院77例(核减1例) 。 具体信息如下:首批出院患者情况1月5日18时30分,西安市人民医院(西安市第四医院)航天城院区作为新冠肺炎定点收治医院,迎来首批出院患者共10人。

疫情信息播报-湖北省-截止1月27日
〖壹〗、截至1月27日24时 ,全国累计报告确诊病例4515例,累计死亡病例106例。具体分析如下:数据来源与统计口径根据国家卫生健康委通报,1月27日0-24时全国新增确诊病例1771例 ,累计确诊病例4515例;新增死亡病例26例(湖北省24例、北京市1例 、海南省1例),累计死亡病例106例 。
〖贰〗、月27日0-14时,浙江报告新增本土确诊病例8例,均在杭州市 ,且均与慧而特(中国)餐饮设备公司相关联。
〖叁〗、021年1月23日,武汉市封城,离汉通道关闭 ,禁止公共交通和私家车上路。2021年1月26日,湖北省全省范围内封省,离汉通道关闭 ,全省范围内禁止公共交通和私家车上路。2021年1月27日,北京市发布通知,要求全市居民不要离开北京 ,非必要不进入人员密集场所,同时关闭了部分场所 。
〖肆〗 、罗田县人民医院、凤山镇卫生院自2022年1月27日12:00起暂停接诊。为确保罗田县居民的身体健康,避免疫情相互交叉感染 ,防范疫情扩散等风险,根据疫情防控工作的需要,经县新冠肺炎防控指挥部紧急会议决定,罗田县人民医院和凤山镇卫生院已于2022年1月27日12:00(农历腊月二十五日)开始暂停接诊。
国家卫健委:昨日新增境外输入和本土确诊各6例
〖壹〗、月30日0—24时 ,国家卫健委通报新增确诊病例12例,其中境外输入和本土确诊病例各6例 。 具体数据及疫情相关情况如下:新增确诊病例分布境外输入病例:共6例,分别来自上海(5例)和福建(1例)。本土病例:共6例 ,其中黑龙江报告5例,内蒙古报告1例。无新增死亡病例,新增疑似病例3例(均为境外输入 ,均在上海) 。
〖贰〗、新增境外输入病例情况:4月22日0—24时,全国范围内新增6例境外输入病例。境外输入现有病例统计:现有确诊病例793例,其中包含重症病例37例。现有疑似病例16例 。累计病例统计:累计确诊病例1616例。累计治愈出院病例823例。无死亡病例 。消息来源:以上信息来自国家卫健委的通报 ,并由人民日报发布。
〖叁〗 、信阳市1例 滑县1例河南省病例集中于安阳和许昌,两地可能存在社区传播或聚集性疫情,需关注防控措施落实情况。天津市:新增本土确诊41例 津南区40例 河西区1例天津病例高度集中在津南区 ,提示该区域为疫情核心区,可能与奥密克戎变异株传播特性相关,需强化区域管控和流调溯源。
〖肆〗、月27日0—24时,全国新增确诊病例6例 ,其中境外输入和本土确诊病例各3例,本土病例均来自黑龙江;新增无症状感染者40例,其他关键数据如下:新增确诊病例分布 境外输入确诊病例3例 ,新增疑似病例1例(上海) 。本土确诊病例3例,均出现在黑龙江省,无新增死亡病例。
〖伍〗、月30日0—24时 ,全国报告新增确诊病例27例,其中本土病例20例(均在广东),境外输入病例7例。具体数据及分析如下:新增确诊病例总体情况全国31个省(自治区 、直辖市)和新疆生产建设兵团报告新增确诊病例27例 ,包含境外输入病例7例和本土病例20例 。当日无新增死亡病例和疑似病例。
〖陆〗、月28日0—24时,国家卫健委公布新增1228例本土确诊病例、5658例本土无症状感染者,具体数据及分析如下:本土确诊病例分布 吉林:1055例(长春市622例 、吉林市426例、四平市7例) ,占本土确诊病例的89%,为当日疫情最严重地区。
五一起,非洲猪瘟强制检测,你准备好了吗?
〖壹〗、从2019年5月1日起,食品加工企业 、食品经营企业及屠宰企业需按照农业农村部要求对生猪产品原料开展非洲猪瘟病毒核酸检测,企业需从检测能力建设、合规采购、技术选取和政策跟踪四方面做好准备 。
〖贰〗 、检测前的工具准备基础采样工具无菌采样拭子:选取聚丙烯材质 ,避免棉花拭子吸附病毒,每头猪1支,采样后立即放入缓冲液管。10ml缓冲液管:内含专用裂解液 ,可灭活病毒并保护核酸稳定性,采样后需充分震荡混匀。
〖叁〗、非洲猪瘟抗体检测的必要性弱毒株隐性感染排查非洲猪瘟病毒变异后出现弱毒株,导致猪只临床症状非典型化 ,传统PCR病原检测易漏检 。抗体检测可识别隐性感染猪只,避免疫情扩散。复养环节漏检筛查复养时,PCR检测可能遗漏部分感染猪只 ,需通过抗体检测补充筛查,阳性病例需隔离饲养。
〖肆〗、病死猪:优选淋巴结、脾脏 、骨髓、肺脏 。血清样本:按常规方法制备,用于抗体检测。检测方法病原检测 三重荧光PCR:检测非洲猪瘟病毒P72/CD2v/MGF基因核酸 ,依据《非洲猪瘟病毒流行株与基因缺失株鉴别检测规范》(农办牧〔2020〕39号附件)操作。测序鉴别:必要时对阳性样品进行测序,明确毒株类型。
〖伍〗、0.5-42℃(发病初期):伴拒食 、皮肤发红,应立即采样检测 。体温突降至38℃以下(濒死期):伴四肢冰凉、呼吸困难,需立即无害化处理。实用技巧:每天清晨6点和傍晚6点用红外体温仪监测 ,正常体温35-35℃,连续两次超40.5℃需隔离。某规模化猪场通过此方法提前3天发现疫情,损失控制在5%以内 。
发表评论