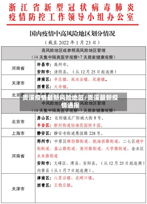
贵溪疫情最新风险地区/贵溪最新疫情通报
贵溪解封了吗
〖壹〗 、题主是否想询问的是:“余江新冠疫情2022年9月29日有没有解封的”?有。截止2022年9月29日 ,通过查询相关资料显示:余江区已经列入我国低风险地区,该区全面解封,无新增本土无症状感染者 ,余江区,隶属江西省鹰潭市,地处赣东北、信江中下游 ,东与月湖区、贵溪市接壤,南和金溪县相通 。

〖贰〗 、不能。截止2022年9月13日,鹰潭月湖去处于高风险地区 ,还不能解封。月湖区,隶属江西省鹰潭市,地处江西省东北部信江中游,介于北纬21°到218°之前、东经1157°—117°之间 。月湖区东、南邻贵溪市余家乡 ,北邻贵溪市鸿塘镇,西连余江区洪湖乡,面积137平方千米。

〖叁〗 、景德镇市2例 ,均在珠山区。九江市12例,其中濂溪区4例、浔阳区3例、柴桑区2例 、武宁县3例 。新余市10例,其中渝水区1例、分宜县9例。鹰潭市1例 ,在贵溪市。吉安市3例,均在永新县 。抚州市2例,均在南丰县)。
〖肆〗、自2022年5月24日18时起 ,进行全面解封解控。江西省上饶市万年县全面解封,根据国务院联防联控机制有关规定,经专家组综合评估研判 ,万年县疫情防控指挥部决定,自2022年5月24日18时起,进行全面解封解控。
〖伍〗、解封了 。截止2022-09-20最新数据显示,上饶弋阳地区近来没有低 、中、高风险区域 ,都是常态化防控区,因此弋阳火车站解封了。弋阳县,隶属江西省上饶市 ,地处江西省东北部、信江中游,东邻横峰县,南接铅山县 ,西与万年县 、贵溪市接壤,北界乐平市、德兴市。

发表评论