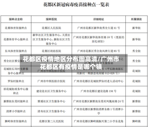
花都区疫情地区分布图高清/广州市花都区有疫情是哪个镇
广州又增一例阳性?!新增一处封控区!部分区域开展全员核酸!
是的,3月30日0-24时广州报告新增一例本土确诊病例 ,番禺区划定一处封控区,花都区部分区域开展全员核酸检测 。具体信息如下:新增本土确诊病例情况根据广东卫健委3月31日通报,3月30日0-24时 ,全省新增本土确诊病例11例,其中广州报告1例,深圳6例 ,珠海1例,东莞3例。

病例信息:女性,22岁,居住于白云区龙归街天鸿花园。返穗行程:3月18日从省外乘坐D3315次列车返穗 ,下午抵达广州东站后完成核酸采样 。发现过程:3月19日晚,广州东站一份涉白云区人员的10合1混采样本检测结果异常。

自2022年4月29日起,广州白云区人和镇 、龙归街新增部分区域为封控区、管控区、防范区 ,具体如下:封控区 龙归街 北村西街南一巷18号 、6号,北村西大街9号、7号、5号。人和镇 东华村上华北八巷5号 、7号、9号,十巷5号、7号、9号 ,七巷2号,六巷1号 、3号 。
022年2月22日,广州市番禺区发现1例境外输入关联新冠肺炎确诊病例 ,为闭环管理的密切接触者,未造成社区传播风险。 具体信息如下:病例基本情况 国籍与年龄:韩国籍男性,42岁。入境时间:2021年11月25日入境中国后未再出境。关联背景:2月17日入住隔离酒店 ,陪护其从韩国入境的年幼孩子接受集中隔离观察 。
花都区关于解除和调整新雅街部分区域管控措施的通告(第53号)
广州市花都区于2022年5月10日发布第53号通告,对新雅街部分区域解除或调整管控措施,具体内容如下:豪利花园区域解除分级管控自2022年5月10日18时起:丽景阁解除封控区管理,恢复常态化防控;豪景阁、桃苑阁、杏苑阁 、怡景阁解除管控区管理;豪利花园小区全域(除原封控区、管控区外)解除防范区管理。
月12日广州解封区域为花都区新雅街、花东镇三凤村 ,具体解封范围如下:封控区解除管理措施的范围 新雅街团结村:塘口南路东一巷13-15号 、东二巷13-15号、东三巷13-15号。
花都区根据《花都区关于调整风险区域的通告》自2022年11月11日起,花都区解除部分区域临时管控措施:新雅街云峰花园,落实“个人防护、避免聚集”防范措施 。请广大居民继续支持配合疫情防控工作 ,戴口罩 、勤洗手、常通风、不聚集 、验核酸、打疫苗,共同维护个人和公共卫生安全。
新增新雅街、花山镇、赤坭镇 、炭步镇(中、高风险区和临时管控区域除外)为低风险区,实施“个人防护、避免聚集 ”的防范措施。调整部分中风险区管控措施 龙珠路 、铁路沿线、云山大道、公园前路 、宝华路、花城北路合围区域参照高风险区管理 。
花山镇平西村平西一队旧庄二巷9号区域。平西村平西一队旧庄一巷1号之一区域。以上区域落实“人不出区、错峰取物”管控措施 。由中风险区调整为低风险区新雅街朗悦君廷小区。大窝布经济社6队。花城街路劲隽悦豪庭1期14栋 、15栋、16栋、20栋 、32栋、33栋 。
花都区还有多少个高风险地区
处。根据国家疫情防控中心公告可知截止2022年12月6日花都区共有18处高风险地区。花都区 ,广东省广州市市辖区,地处广东省中部,珠江三角洲北部 ,广东广州市北部,东接从化区。
截止2022年11月29日广州花都区有高风险地区49处,低风险地区13处 。具体区域风险情况可以拨打12345询问。
广州近来有39个高风险地区 ,其中包括:花都区新雅街长鸿工业园A区白云区均禾街罗岗环岗北路二横路5-11号(单号)花都区花城街雪域澜庭A2区8栋花都区新雅街云峰花园二期C15栋花都区花山镇两龙村五队西五巷17号等这些高风险地区实行封控管理,人员足不出户,上门服务。

发表评论